res017
res017
  • 首页
  • 新闻资讯
    • 新闻动态
      • BIM新闻动态
      • 装配式新闻动态
    • 系列活动
    • 中心动态
      • BIM考试
      • BIM培训
      • 装配式考试
      • 装配式培训
    • 通知公告
    • 政策文件
      • BIM政策文件
      • 装配式政策文件
      • 政策文件下载
  • 在线学习
    • 在线课程
    • 应急救援员在线课程
  • 管理制度
    • BIM 考核站点遴选办法
    • 装配式考核站点遴选办法
    • 职业技能等级标准
    • 证书信息
  • 考核站点
    • 考核站点信息
    • 考核站点申报文件下载
    • 考核站点申报
  • 培训
    • 培训班录播回放
    • 线上说明会录播回放
    • 师资培训
    • 其他培训
  • 教学资源
    • 教材展示及订购信息
    • 教学资源库
    • 资料下载
  • 考评查询
    • 考评查询
    • 成绩/证书查询
    • 考评员证书查询
  • 关于我们
    • 中心概况
      • 关于我们
      • 中心章程
      • 组织机构
    • 业务范围
      • 装配式
      • BIM
    • 联系我们
    • 各省联系方式
    • 招聘信息
    • 建筑信息模型(BIM)职业技能等级证书简介
    • 装配式建筑构件制作与安装职业技能等级证书

装配式新闻动态

  • BIM新闻动态
  • 装配式新闻动态
  • 高职高质量发展的五个支点

    高职高质量发展的五个支点

    高职院校是高素质技术技能人才培养的主阵地,是职业教育高质量发展的主力军。新时期,高职院校应坚持质量治理,彰显职教类型特色,抓牢高质量产教融合、高规格人才培养、高水平科技服务、结构化...

    2022-07-22 176

  • 人民日报:坚定不移建设制造强国

    人民日报:坚定不移建设制造强国

    制造业实力的显著增强,有效提升了供给体系质量,提高了整个国民经济的发展效益

    2022-07-15 145

  • 教育部职成司副司长谢俐:提高政治站位、深刻领会内涵、抓好贯彻落实

    教育部职成司副司长谢俐:提高政治站位、深刻领会内涵、抓好贯彻落实

    在我国职业教育提质培优、增值赋能机遇期和改革攻坚、爬坡过坎关键期“双期叠加”的新阶段,新职业教育法的出台恰逢其时,充分发挥了立法在表达、平衡、调整社会利益等方面的重要作用,解决了人...

    2022-07-08 853

  • 1+X证书制度下职业教育生态模型的建构

    1+X证书制度下职业教育生态模型的建构

    1+X证书制度下职业教育之间的核心要素及其关系发生了怎样的变化?它们之间呈现了何种关系?期间的关系是如何作用的?这些逻辑结构问题需要得到梳理。

    2022-06-30 300

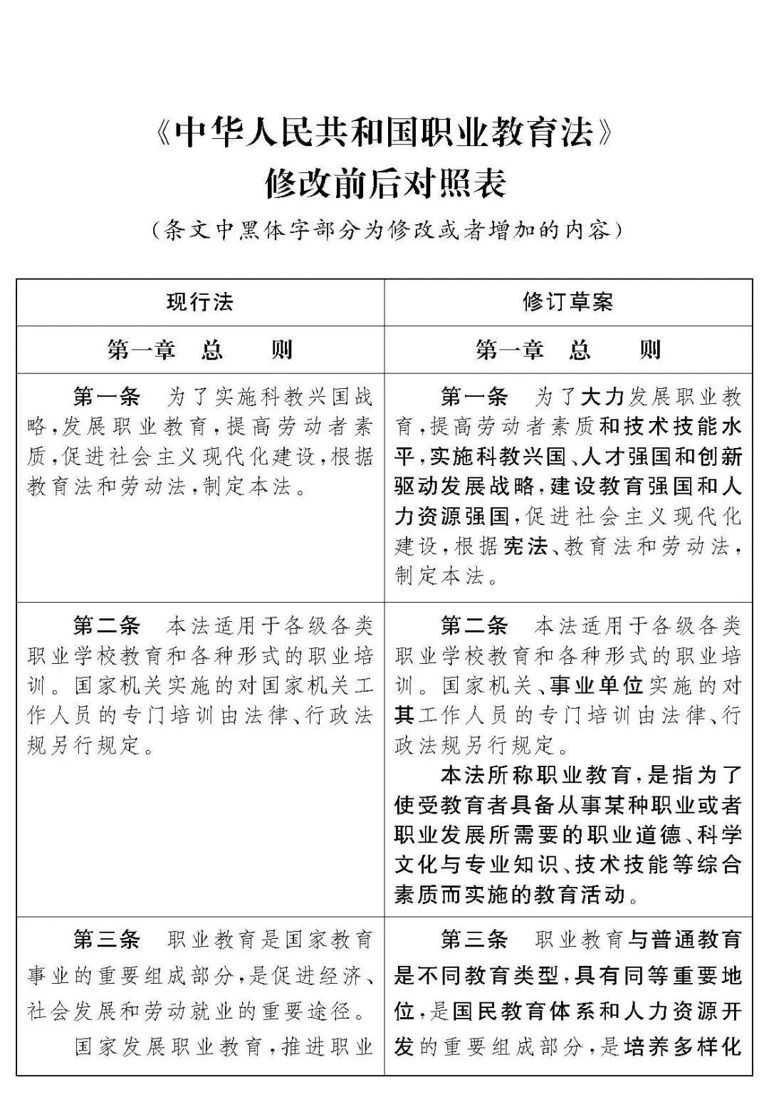
  • 《中华人民共和国职业教育法》修改前后对照表

    《中华人民共和国职业教育法》修改前后对照表

    2022-04-22 280

  • 新职业教育法涉及产教融合修改要点速览(共七条)!鼓励企业举办高质量职业教育,首次上升至国家法律层面!

    新职业教育法涉及产教融合修改要点速览(共七条)!鼓励企业举办高质量职业教育,首次上升至国家法律层面!

    职业教育是我国教育体系的重要组成部分,也是培养技术技能人才、促进创新创业的重要基础。随着经济社会的不断发展,职业教育发展遇到了越来越多深层次的问题。

    2022-04-21 1161

  • 职业教育法修订草案将三审:提高职业教育社会认可度

    职业教育法修订草案将三审:提高职业教育社会认可度

    全国人大常委会法工委发言人臧铁伟4月14日在记者会上介绍,根据各方面意见,提请本次常委会会议审议的职业教育法修订草案三次审议稿拟作如下主要修改:

    2022-04-19 103

  • 河北省教育厅关于做好2022年河北省高职单招及对口专业考试有关事宜的通知

    河北省教育厅关于做好2022年河北省高职单招及对口专业考试有关事宜的通知

    2022-04-18 187

  • 补齐短板,找准高职高质量发展着力点

    补齐短板,找准高职高质量发展着力点

    学生对教育的满意度是反映学校办学情况的“晴雨表”,开展教育满意度调查,有助于学校诊断和改进工作。中国教育科学研究院高等教育研究所课题组日前对全国31个省(直辖市、自治区)163所高...

    2022-04-13 92

  • 职教高考,怎么考

    职教高考,怎么考

    职业教育越来越受到社会各界的重视,提高职业教育的质量与社会形象变得越来越迫切。“职教高考”是职业教育提质发展的一个重要环节,因而成为人们关注的焦点。

    2022-04-12 97

  • 首页
  • 上一页
  • 3
  • 4
  • 5
  • 6
  • 7
  • 下一页
  • 末页

为您推荐

  • 政策红利助推职业教育高质量发展
  • 定准方向标 助力绿色建设与装配式建筑发展
  • 抓产业抓项目大力发展装配式建筑 ——铜川市住房城乡建设局
  • 成都首个装配式装修基地正式确立
  • 所有文章

快速链接

  • 新闻资讯
  • 在线学习
  • 管理制度
  • 考核站点
  • 培训
  • 教学资源
  • 考评查询
  • 关于我们

联系方式

  • 地 址: 河北省廊坊市开发区远景.荟景新苑11号楼323
  • 电 话: 0316-5915508
  • 邮 箱: zhongke6688@126.com
添加微信
扫一扫二维码关注我们
Copyright © 2018-2019 廊坊市中科建筑产业化创新研究中心 版权所有 冀ICP备18038020号 冀公网安备 13109802000429号