教育部和重庆市政府联合印发《关于推动重庆职业教育高质量发展促进技能型社会建设的意见》,打造技能型强市和西部技能人才高地

2021-12-17 廊坊中科
近日,教育部与重庆市人民政府联合印发《教育部重庆市人民政府关于推动重庆职业教育高质量发展促进技能型社会建设的意见》(以下简称《意见》),吹响了重庆职业教育高质量发展的号角,标志着重庆职业教育发展进入新阶段,翻开了重庆技能型社会建设新篇章。


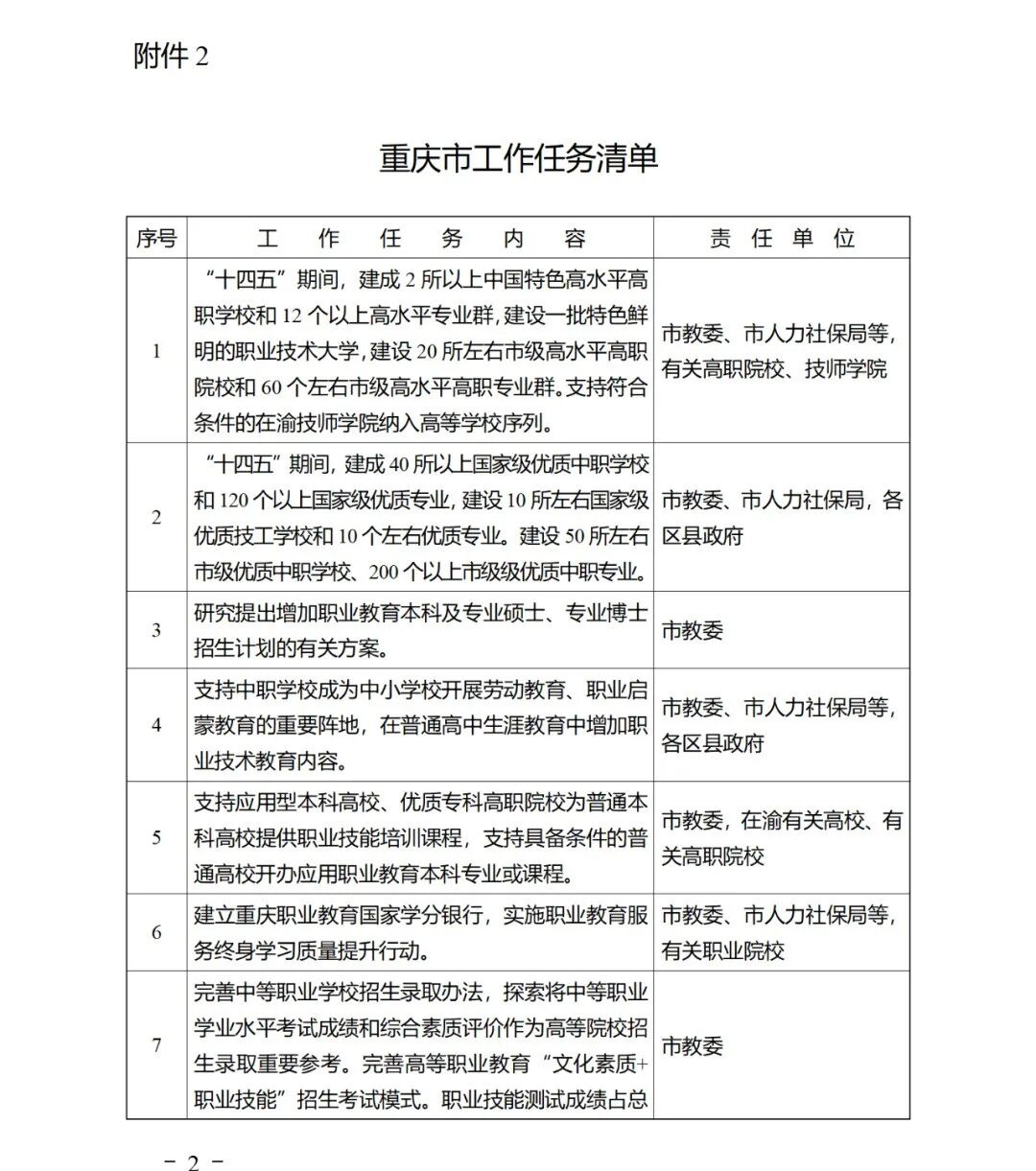
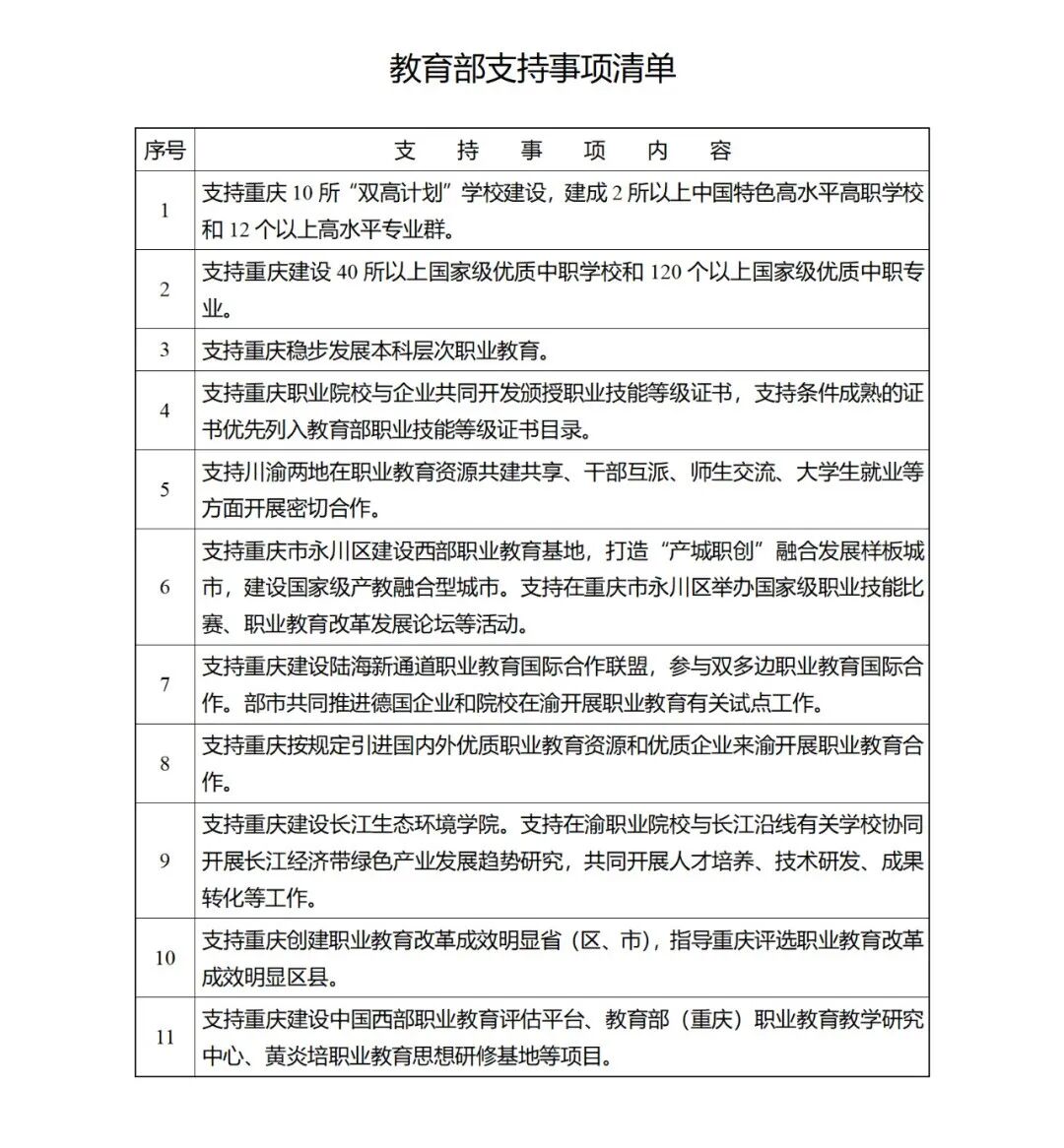
《意见》明确教育部支持重庆职业教育发展事项11项,重庆市工作任务清单40项。明确“十四五”期间工作目标:建设特色鲜明的职业技术大学;建成2所以上中国特色高水平高职学校和12个以上高水平专业群;建成40所以上国家级优质中职学校和120个以上国家级优质专业;建设10所左右国家级优质技工学校和10个左右优质专业。建好西部职业教育基地和“产城职创”融合发展样板城市。到“十四五”末,全市技能人才达到450万人以上,技能人才占就业人员比例达到25%,高技能人才占技能人才比例达到30%以上。技能人才供给与现代经济体系发展需求的匹配度显著提升,形成技能人才辈出、工匠云集、大师荟萃格局,基本建成技能型人才强市和西部技能人才高地,有力推动重庆经济社会高质量发展。

《意见》对重点工作任务进行了明确:一是围绕经济社会发展新格局对技能人才需求,加快构建现代职业教育体系通过推动职业教育纵向贯通发展,促进不同类型教育横向融通发展,完善技能人才选拔评价制度,健全终身职业技能培训体系,加快构建培养技能人才的现代职业教育体系。二是围绕产业高质量发展对技能人才需求,扩大优质职业教育资源供给。通过优化“一区两群”职业教育布局,提升产教融合专业建设水平,深化校企合作促进互利共赢,不断提升职业教育培养技能人才能力。三是围绕创造高品质生活对技能人才需求,提高人才供给质量。通过实施办学条件、教师水平、人才质量提升专项行动,提升职业院校基础条件和信息化水平,提高“双师型”教师数量和水平,强化人才培养质量的监测评价,提升技能人才培养和供给质量。四是围绕建设重要增长极对技能人才需求,增强职业教育服务重大战略能力。通过推动重庆、成都两地职业教育协同发展,推动职业教育全面融入乡村振兴,推动职业教育服务绿色发展,提升职业教育对外开放水平,强化职业教育对重大战略实施的技能人才支撑作用。

《意见》的出台,将进一步深化重庆职业教育改革,增强职业教育对技能型社会建设的适应性、支撑力和贡献度,培养一支规模宏大、结构合理、技能精湛、素质优良的技术技能人才队伍,有力推动重庆经济社会高质量发展,为技能中国建设提供重庆经验和方案。



通知原文


教  育  部

重庆市人民政府

关于推动重庆职业教育高质量发展

促进技能型社会建设的意见


渝府发〔2021〕35号


教育部各司局、有关直属单位,重庆市各区县(自治县)人民政府、市政府各部门、有关单位:


为深入贯彻习近平总书记对职业教育工作作出的重要指示精神和视察重庆重要讲话精神,全面贯彻党中央、国务院关于推动成渝地区双城经济圈建设的重大战略部署,加快重庆职业教育高质量发展,形成以中职为基础、高职专科为骨干、职业教育本科和应用型本科高校为牵引的技能型社会教育体系,促进技能型社会建设,探索技能型人才强市的新路径,为建设国家重要先进制造业中心和具有全国影响力的重要经济中心、科技创新中心、改革开放新高地、高品质生活宜居地提供有力的人才和技能支撑,现提出如下意见。

一、总体要求

(一)指导思想。以习近平新时代中国特色社会主义思想为指导,全面贯彻党的十九大和十九届二中、三中、四中、五中全会精神,深化落实习近平总书记对重庆提出的营造良好政治生态,坚持“两点”定位、“两地”“两高”目标,发挥“三个作用”和推动成渝地区双城经济圈建设等重要指示要求,认真落实全国教育大会和全国职业教育大会精神,以推动高质量发展为主线,以深化技能供给侧结构性改革为重点,进一步发挥职业教育在技能型社会建设中的基础性作用,不断增强职业教育对技能型社会建设的适应性、支撑力和贡献度,培养一支规模宏大、结构合理、技能精湛、素质优良的技能人才队伍,为技能中国建设提供重庆经验和方案。

(二)工作目标。“十四五”期间,建设特色鲜明的职业技术大学;建成2所以上中国特色高水平高职学校和12个以上高水平专业群;建成40所以上国家级优质中职学校和120个以上国家级优质专业;建设10所左右国家级优质技工学校和10个左右优质专业。建好西部职业教育基地和“产城职创”融合发展样板城市。到“十四五”末,全市技能人才达到450万人以上,技能人才占就业人员比例达到25%,高技能人才占技能人才比例达到30%以上。技能人才供给与现代经济体系发展需求的匹配度显著提升,形成技能人才辈出、工匠云集、大师荟萃格局,基本建成技能型人才强市和西部技能人才高地,有力推动重庆经济社会高质量发展。

二、围绕经济社会发展新格局对技能人才需求,加快构建现代职业教育体系

(一)推动职业教育纵向贯通发展。发挥中等职业教育基础作用,坚持高中阶段教育职普比大致相当,推进市级优质中职学校、优质专业建设,创建一批国家级“双优”中职学校。推动中职学生升学比例达到50%以上。强化专科职业教育主体地位,加大对“双高计划”建设学校的支持力度,推进市级“双高计划”项目建设。支持符合条件的在渝技师学院纳入高等学校序列。突出本科层次职业教育牵引作用,推动应用型本科高校转型,扩大招收高职院校毕业生的比例。支持重庆稳步发展本科层次职业教育,扩大高等职业教育比重。推进技能人才衔接培养,支持开展长学制人才培养。

(二)促进不同类型教育横向融通发展。推动职业教育与基础教育融通,支持中职学校成为中小学校开展劳动教育、职业启蒙教育的重要阵地,在普通高中生涯教育中增加职业教育内容。促进职业教育与高等教育融通,支持应用型本科高校、优质专科高职院校为普通本科高校提供职业技能培训课程,支持具备条件的普通高校开办职业教育本科专业或课程。推进职业教育与终身教育融通,建立重庆职业教育国家学分银行,建立学习成果积累和转换制度,促进职业技能培训与学历教育相互衔接。实施职业教育服务终身学习质量提升行动,促进职业教育与开放教育、社区教育、老年教育等协同发展。

(三)完善技能人才选拔评价制度。完善中等职业学校招生录取办法,按照办学条件分专业核定招生计划,建立“学生自主网上报名、市级统筹宏观管理、学校依法依规录取”的运行体制,探索依据“初中学业水平考试成绩+综合素质评价”的录取方式。完善高等职业教育招生考试办法,推行“文化素质+职业技能”的招生考试模式,职业技能测试成绩占比不低于50%,建立多元化职业技能考试与认定办法,落实技能拔尖人才免试入学政策。推进技能人才评价制度改革,健全以职业资格评价、职业技能等级认定和专项职业能力考核等为主要内容的技能人才评价制度,建立以职业能力为导向、以工作业绩为重点、注重职业道德的技能人才评价方式,完善符合技能人才特点的职称评审与职级晋升制度。

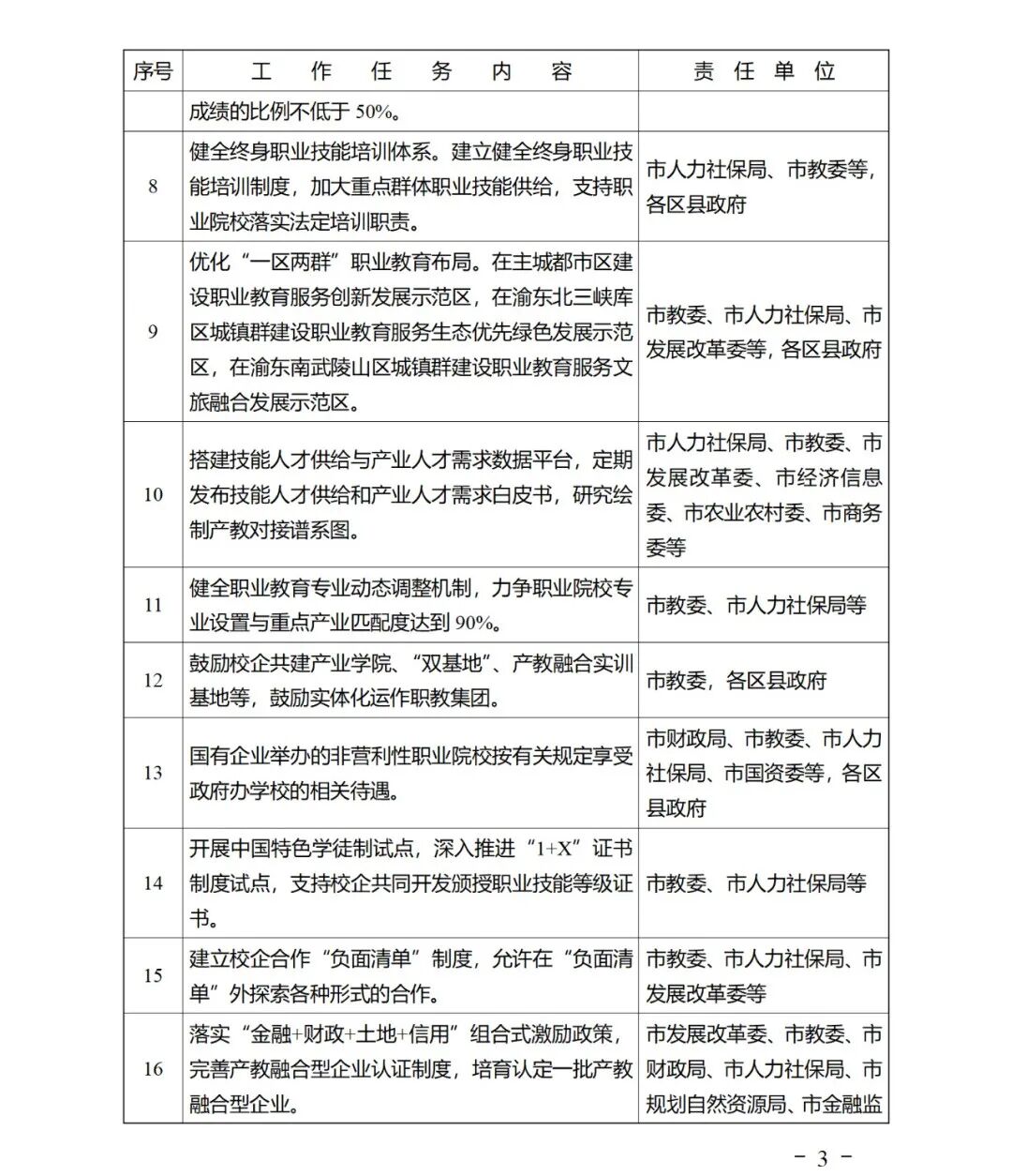
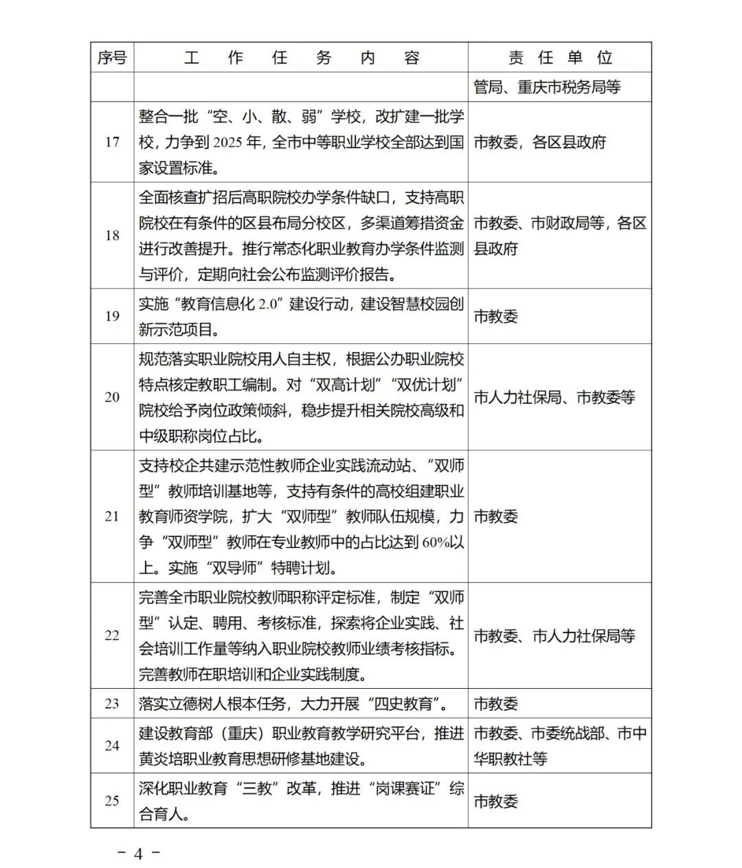
(四)健全终身职业技能培训体系。建立健全终身职业技能培训制度,构建以职业院校、行业企业、职业培训机构等为主要载体,以就业技能培训、岗位技能提升培训和创业创新培训为主要形式的组织实施体系,建立完善覆盖城乡全体劳动者、贯穿学习工作终身、适应就业创业和人才成长需要的培训制度。加大重点群体职业技能供给,不断提升新生代农民工、下岗失业人员、高校毕业生、老年人、残疾人、退役军人、农村转移就业劳动力等群体的生活技能、就业创业能力和职业转换能力。落实职业院校法定培训职责,支持职业院校开展补贴性职业技能和社会化培训,职业院校年培训人次不低于在校生的2倍。将应届高校毕业年度毕业生纳入职业技能提升行动专账资金覆盖范围。对承担职业技能社会培训的职业院校,按照职业技能培训收入的一定比例追加当年绩效工资总量,追加的总量实行单列管理,并实行定向分配,向培训教师倾斜。允许职业院校将一定比例的培训收入纳入学校公用经费,学校培训工作量可按一定比例折算成全日制学生培养工作量。

三、围绕产业高质量发展对技能人才需求,扩大优质职业教育资源供给

(一)优化“一区两群”职业教育布局。在主城都市区建设职业教育服务创新发展示范区,围绕新技术、新产业、新业态,优化主城都市区职业院校布局,推进科技创新和成果转化,服务西部(重庆)科学城等重大项目建设,增强职业教育对支柱产业发展的支撑能力。在渝东北三峡库区城镇群建设职业教育服务生态优先绿色发展示范区,围绕三峡库区生态保护、江城特色城镇化发展、生态产业体系建设等重点领域,实施职业教育提质增效专项行动,有力支撑“中心城市带动、沿江城市互动、功能板块联动”的发展格局。在渝东南武陵山区城镇群建设职业教育服务文旅融合发展示范区,立足山地特点、生态资源和民族特色,实施职业技能提升专项行动,做强民族地区职业教育,促进文旅融合发展,服务武陵山区特色生态经济走廊建设。

(二)提升产教融合专业建设水平。找准专业建设路径方向,打造紧密对接产业链、创新链的职业教育专业体系,搭建技能人才供给与产业人才需求数据平台,定期发布技能人才供给和产业人才需求白皮书,研究绘制产教对接谱系图。服务壮大现代产业体系,加强职业教育专业群建设,支撑电子、汽车摩托车等传统支柱产业转型升级,支撑新一代信息技术、新能源等战略性新兴产业和现代服务业、现代农业的高质量发展。健全与经济社会发展相适应的专业动态调整机制,完善专业设置认证、质量评价、预警调控等机制,支持职业院校自主设置与新兴产业密切相关的目录外专业,力争职业院校专业设置与重点产业匹配度达到90%。

(三)深化校企合作促进互利共赢。推动校企合作办学,鼓励校企共建产业学院、“双基地”、产教融合实训基地等,鼓励实体化运作职教集团。支持企业和社会力量兴办职业教育,国有企业举办的非营利性职业院校按规定享受政府办学校的相关待遇。促进校企合作育才,构建企业全面参与人才培养全过程的育人机制,开展中国特色学徒制试点,深入推进“1+X”证书制度试点,支持校企共同开发颁授职业技能等级证书,优先支持条件成熟的证书列入教育部职业技能等级证书目录。强化校企合作支撑,建立校企合作“负面清单”制度,允许在“负面清单”外探索各种形式的合作。落实“金融+财政+土地+信用”组合式激励政策,完善产教融合型企业认证制度,培育认定一批产教融合型企业。

四、围绕创造高品质生活对技能人才需求,提高人才供给质量

(一)实施办学条件提升专项行动。改善中职学校办学条件,推动各区县(自治县,以下简称区县)统筹职业教育资源,整合一批“空、小、散、弱”学校,改扩建一批学校,力争到2025年,全市中等职业学校全部达到国家设置标准。补齐高职院校办学短板,全面核查扩招后高职院校办学条件缺口,支持高职院校在有条件的区县布局分校区,多渠道筹措资金进行改善提升。推行常态化职业教育办学条件监测与评价,定期向社会公布监测评价报告。提升职业教育信息化水平,充分运用大数据智能化手段,大力实施“教育信息化2.0”建设行动,建设智慧校园创新示范项目,推动信息技术、智能技术与学校管理、教育教学深度融合。

(二)实施教师水平提升专项行动。优化职业院校教师编制岗位,规范落实职业院校用人自主权,根据公办职业院校特点核定教职工编制。对“双高计划”“双优计划”院校给予岗位政策倾斜,稳步提升相关院校高级和中级职称岗位占比。推进“双师型”教师队伍建设,支持校企共建示范性教师企业实践流动站、“双师型”教师培训基地等,支持有条件的高校组建职业教育师资学院,扩大“双师型”教师队伍规模,“双师型”教师在专业教师中的占比达到60%以上。实施“双导师”特聘计划,推动校企人才双向流动。改革职业院校教师评价机制,完善全市职业院校教师职称评定标准,制定“双师型”认定、聘用、考核标准。推行专兼职教师制度,完善教师在职培训和企业实践制度,职业院校和培训机构可根据需要和条件自主招用企业技能人才兼职任教。

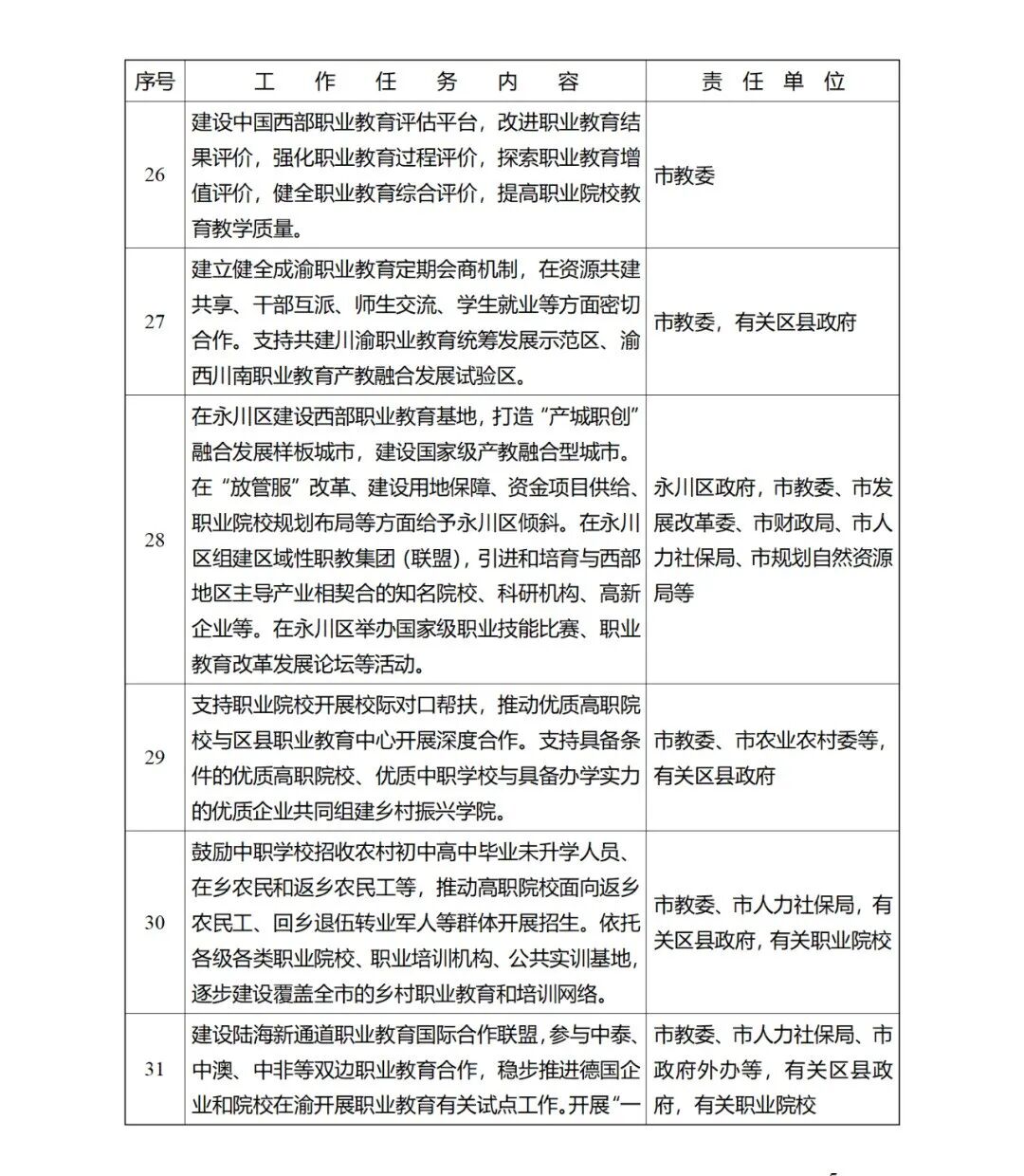
(三)实施人才质量提升专项行动。落实立德树人根本任务,坚持不懈培育和弘扬社会主义核心价值观,培养德智体美劳全面发展的社会主义建设者和接班人。大力开展“四史教育”,不断增强职业教育思政课的思想性、理论性、针对性和亲和力。提高教育教学工作水平,建设教育部(重庆)职业教育教学研究平台,推进黄炎培职业教育思想研修基地建设。深化职业教育“三教”改革,推进“岗课赛证”综合育人,促进知行合一,培养学生的工匠精神,健全德技并修、工学结合的育人机制。强化职业教育质量保障,建设中国西部职业教育评估平台,改进职业教育结果评价,强化职业教育过程评价,探索职业教育增值评价,健全职业教育综合评价,提高职业院校教育教学质量。

五、围绕建设重要增长极对技能人才需求,增强职业教育服务重大战略能力

(一)推动成渝地区职业教育协同发展。推动成渝职业教育融合发展,建立健全成渝职业教育定期会商机制,在资源共建共享、干部互派、师生交流、学生就业等方面密切合作,支持共建川渝职业教育统筹发展示范区、渝西川南职业教育产教融合发展试验区,探索“一体规划、成本共担、利益共享”的职业教育区域协同发展新模式。推进西部职业教育基地建设,支持永川区建设西部职业教育基地,打造“产城职创”融合发展样板城市,建设国家级产教融合型城市。支持永川区在职业教育发展体制机制改革等方面先行先试,在“放管服”改革、建设用地保障、资金项目供给、职业院校规划布局等方面给予倾斜。支持永川区组建区域性职教集团(联盟),引进和培育与西部地区主导产业相契合的知名院校、科研机构、高新企业等。支持在永川区举办国家级职业技能比赛、职业教育改革发展论坛等活动。

(二)推动职业教育全面融入乡村振兴。加强乡村地区职业院校建设,增强职业教育服务乡村振兴的能力,促进脱贫攻坚成果巩固提升。支持职业院校开展校际对口帮扶,推动优质高职院校与区县职业教育中心开展深度合作。支持具备条件的优质高职院校、优质中职学校与具备办学实力的优质企业共同组建乡村振兴学院,助力国家城乡融合发展试验区建设。鼓励中职学校招收农村初中高中毕业未升学人员、在乡农民和返乡农民工等,推动高职院校面向返乡农民工、回乡退伍转业军人等群体开展招生,培养一批扎根乡村的技能人才。构建服务乡村振兴战略的技能人才培养体系,依托各级各类职业院校、职业培训机构、公共实训基地,逐步建设覆盖全市的乡村职业教育和培训网络,推动农村居民职业素质和技能水平提升。面向家庭农场、农民合作社和农业社会化服务组织等新型主体,探索田间课堂、网络教室等方式,建设技能型乡村。

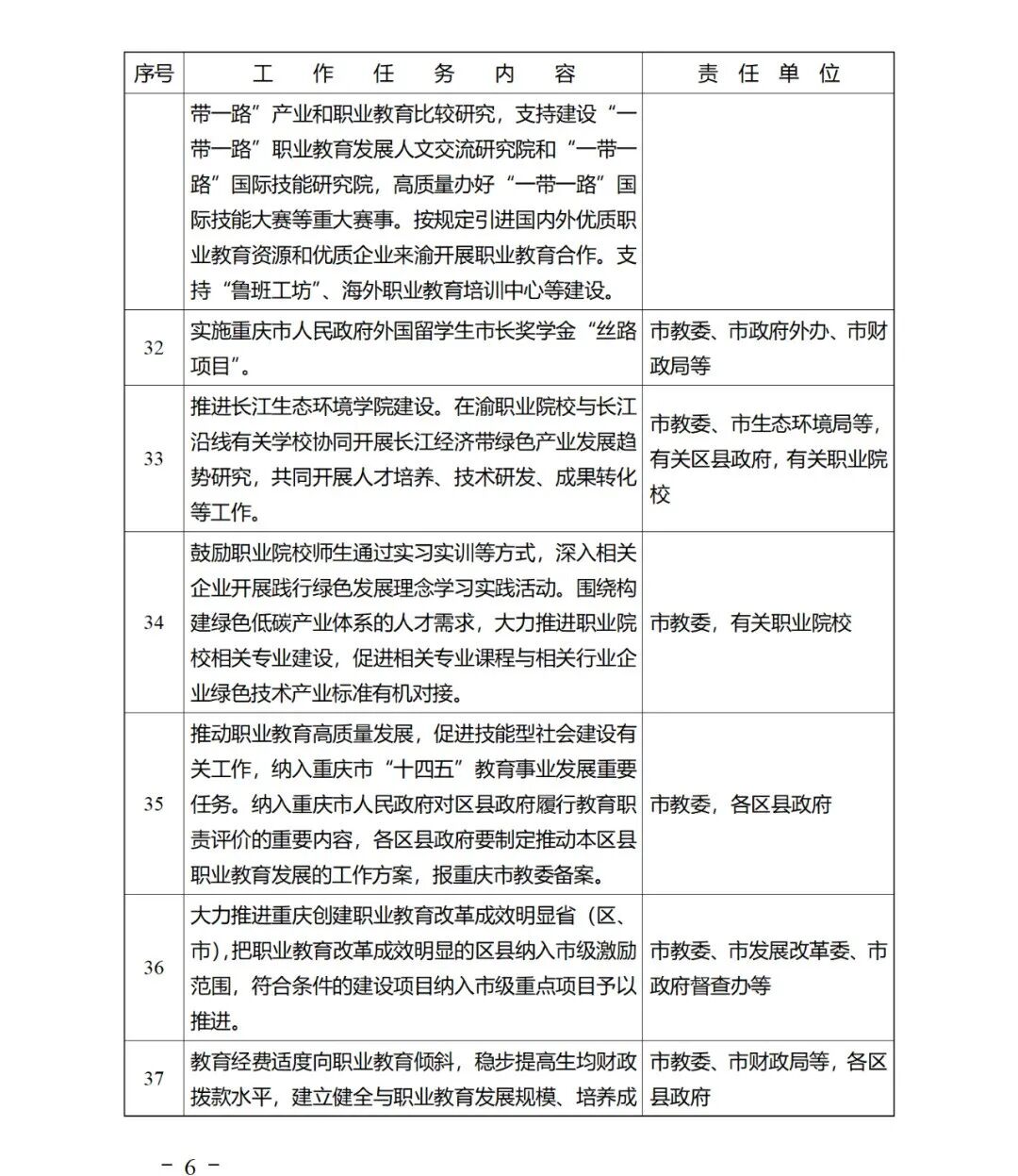
(三)推动职业教育服务绿色发展。助力长江经济带绿色发展、建设山清水秀美丽之地,推进长江生态环境学院建设,打造高层次生态文明人才和高层次技能人才培养基地。支持在渝职业院校与长江沿线有关学校协同开展长江经济带绿色产业发展趋势研究,共同开展人才培养、技术研发、成果转化等工作。服务绿色技术产业发展,鼓励职业院校师生通过实习实训等方式,深入相关企业开展践行绿色发展理念学习实践活动。围绕构建绿色低碳产业体系的人才需求,大力推进职业院校相关专业建设,促进相关专业课程与相关行业企业绿色技术产业标准有机对接,培养一大批适应绿色技术产业发展需要的技能人才。

(四)提升职业教育对外开放水平。全面融入共建“一带一路”,建设陆海新通道职业教育国际合作联盟,参与中泰、中澳、中非等双边职业教育合作,稳步推进德国企业和院校在渝开展职业教育有关试点工作。开展“一带一路”产业和职业教育比较研究,支持建设“一带一路”职业教育发展人文交流研究院和“一带一路”国际技能研究院,高质量办好“一带一路”国际技能大赛等重大赛事。深化职业教育对外交流合作,按规定引进国内外优质职业教育资源和优质企业来渝开展职业教育合作,把优质教育“引进来”。实施重庆市人民政府外国留学生市长奖学金“丝路项目”,支持“鲁班工坊”、海外职业教育培训中心等建设,推广具有中国特色的教学标准和示范课程,推动职业教育“走出去”。

六、强化工作保障

(一)加强组织领导。建立由教育部部长、重庆市人民政府市长共同担任组长,教育部分管副部长、重庆市人民政府分管副市长共同担任副组长,教育部相关司局、重庆市人民政府有关部门负责人为成员的推动重庆职业教育高质量发展促进技能型社会建设领导小组,统筹协调推进有关工作。领导小组办公室设在重庆市教委,负责有关日常工作,办公室主任由教育部职业教育与成人教育司司长和重庆市教委主任共同担任。推动职业教育高质量发展促进技能型社会建设试点有关工作情况,纳入重庆市人民政府对区县政府履行教育职责评价的重要内容,各区县政府要制定推动本区县职业教育发展的工作方案,报重庆市教委备案。

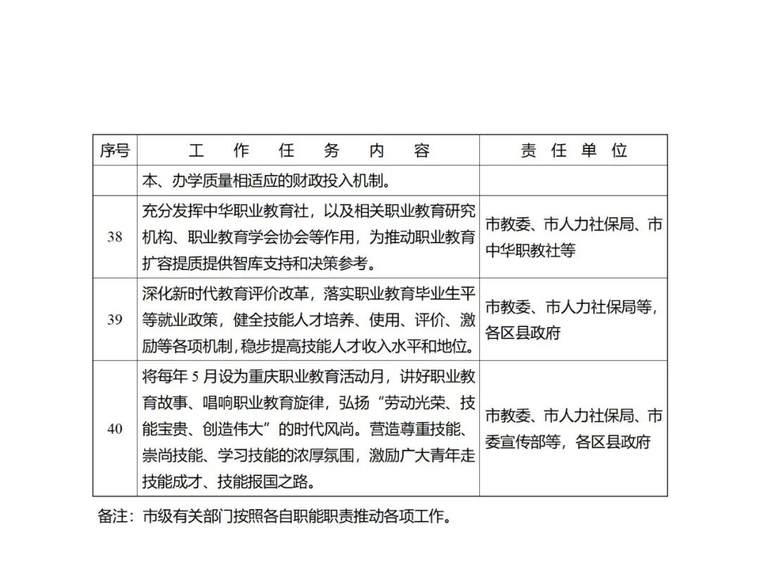
(二)强化政策支持。将推动职业教育高质量发展促进技能型社会建设试点有关工作,纳入重庆市“十四五”教育事业发展重要任务。教育部和重庆市人民政府共同加大对重庆职业教育重大项目的支持力度,落实相关支持政策。大力推进重庆创建职业教育改革成效明显省(区、市),把职业教育改革成效明显的区县纳入市级激励范围,符合条件的建设项目纳入市级重点项目予以推进。市、区县教育经费适度向职业教育倾斜,稳步提高生均财政拨款水平,建立健全与职业教育发展规模、培养成本、办学质量相适应的财政投入机制,支持职业教育高质量发展。各区县将技能公共服务设施建设纳入基础设施建设范围,将技术技能人才队伍建设经费纳入政府人才工作经费预算。

(三)营造良好环境。充分发挥中华职业教育社以及相关职业教育研究机构、职业教育学会协会等作用,为推动职业教育高质量发展提供智库支持和决策参考。深化新时代教育评价改革,落实职业教育毕业生平等就业政策,稳步提高技能人才收入水平和地位。将每年5月设为重庆职业教育活动月,讲好职业教育故事、唱响职业教育旋律,提升职业教育吸引力和影响力。采用多种形式,大力宣传技能型社会建设的重大意义、成功经验、典型案例,弘扬“劳动光荣、技能宝贵、创造伟大”的时代风尚,营造尊重技能、崇尚技能、学习技能的浓厚氛围,激励广大青年走技能成才、技能报国之路。

附件:
1.教育部支持事项清单
2.重庆市工作任务清单


教育部 重庆市人民政府

2021年11月4日


图片

1-21121G124101T.jpg

1-21121G12420V7.jpg

1-21121G1244a38.jpg

1-21121G1245S47.jpg

1-21121G125092c.jpg

1-21121G1252MS.jpg

1-21121G1253TE.jpg




来源:重庆市人民政府网站

*声明:本文系转载,是用于学习教育使用之目的。若有错误或侵害权利人权益,请留言,我们将及时更正、删除,谢谢。