2021年7月23日,教育部职成司组织召开了1+X证书制度试点工作会。会议指出了1+X证书制度试点推进中存在的“部分培训评价组织行为不太规范、教学资源建设力度不够、考证通过率存在不真实情况”等6个主要问题。对今后“改革院校人才培养模式,有效推进书证融通;注重教学资源内涵建设,提高X证书的含金量;推动学习成果的积累和转化,加强X证书与国家学分银行的对接”等6项重点工作进行了部署。
经过两年多的理论研究与实践,我们认识到书证融通工作是一项系统工程,它涉及专业群建设、专业建设、课程建设、教材建设、模块化课程教学和教学方法改革等工作,而如何将书证融通真正落实在职业教育新型教材的开发设计和编写工作中,是非常关键的工作。没有新型教材的书证融通,就难以实现1+X书证融通工作的预期目标和人才培养质量目标。
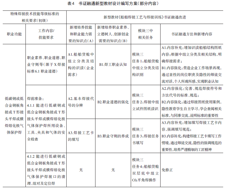
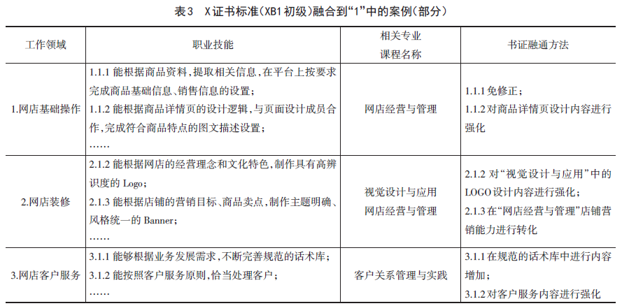
一、有关1+X书证融通教材开发情况 截至2021年7月30日,在中国知网以1+X证书为关键词进行搜索,共有53篇相关研究论文。其中,发表在中文核心期刊7篇,在课程体系建设中进行书证融通研究的9篇,在教学模式、人才培养模式中进行书证融通研究的各6篇,在专业建设中进行书证融通研究的5篇,在人才培养体系和课程建设中进行书证融通研究的各3篇,在职业教育新型教材中进行书证融通研究的只有1篇。 戴勇对68部X证书培训教材进行了系统分析研究,并将其分为立体化教材、活页式教材和工作手册式教材三种类别,这三种类别也是教材外在形态的体现。同时,在提出专业群与X证书群融通课程体系框架结构基础上,认为专业群与X证书群书证融通中的共享课程与教材开发是有很大难度的工作。“十三五”职业教育国家规划教材中有76本1+X证书配套教材,基本上都是培训教材。 通过调研分析发现,目前高质量开发编写基于1个或多个X证书进行书证融通的职业教育新型教材,其开发设计工作确实存在很多难点、盲点,缺失理论依据和有效的实施方法。因此,出版社出版发行的数量也非常少。 二、目前职业教育新型教材存在的主要问题 (一)关于职业教育教材的名称问题 2019年1月24日国务院印发《国家职业教育改革实施方案》(以下简称《方案》)中首次提出“新型活页式、工作手册式教材”,2019 年 12月、2020年9月和2020年10月教育部在三份相关文件中分别提出“活页式、工作手册式新形态教材”“活页式、工作手册式、融媒体教材”活页式、工作手册式、数字教材等新型教材”。本文认为定名为“新型活页式、工作手册式、融媒体教材”(简称“新型教材”),不仅能够彰显职业教育类型特征,还能便于教师开展职业教育教材开发工作并进行有效交流、研讨等。 (二)职业教育新型教材存在的主要问题 一是没有按照职业教育类型特征设计教材框架结构和内容,教材开发设计思路不清晰。主要表现有:①继续在普通教育学科体系教材框架内游走,进行不断的修补、增减或调整案例,但始终不能跳出其框架和思维模式的束缚。②不是基于职业岗位、工作过程或产品作为逻辑起点设计开发教材,而是按照知识体系开发教材。③教材内容中不能及时纳入职业岗位需求的新技术、新知识、新技能,陈旧、淘汰的内容继续保留在教材中并不断得到加强。④教材内容以陈述性理论知识为主线、主导,缺乏程序性、策略性知识与应用训练。语言表述强调学术化、逻辑性要求,忽视趣味性、职业性和故事性呈现,忽视了职业院校学生的学习理解能力基础和特征。 二是教师开发编写职业教育教材的基础能力和基本功有待提升。主要表现有:①缺乏对企业进行详细调研,校企合作浮于表面。部分有企业工作经历的教师缺乏对职业教育理念、类型特征的深度理解。②没有认识到中国特色职业教育新型教材开发编写是一项系统工程,应该将职业教育转型升级落实到专业群、专业、课程建设等工作中,按照新课程标准和职业岗位需求开发设计教材。③缺乏独立思考和创新能力,试图照搬、模仿德国、美国以及2019年及以前出版的国家优秀教材的做法,不能根据教材对应的职业岗位特征情况进行创新设计。④没有深刻理解立德树人、课程思政以及创新能力、创业素质培养与教材之间的密切关系。对习近平新时代中国特色社会主义思想和社会主义核心价值观“进教材、进课堂、进头脑”内涵要求、逻辑关系等理解不深刻,立德树人成效不显著。 (三)书证融通新型教材存在的主要问题 职业教育开展1+X书证融通工作自2019年5月份开始已经两年多了。但是,真正高质量地将书证融通工作落实到新型教材编写层面,并开展教学应用工作还没有取得预期成效。主要体现在以下几个方面。 一是对教育部实施1+X证书制度的目的、目标和实施方法理解不深入、不到位,没有把实施书证融通工作质量作为评价重点,而将学生获得X证书的数量、比例作为最终目的和评价重点。没有体现出1+X证书制度的创新点和重要特征。 二是没有理解职业教育和职业培训的内涵差异特征,没有落实《职业院校教材管理办法》第三十九条第(四)款“不得以岗位培训教材取代专业课程教材”的规定。直接把X证书培训教材作为专业教材用于教学和培训。目前,还有部分学校和教师仍然在继续规划开发编写X证书培训教材,忽略书证融通新型教材的开发编写。另外,“十三五”职业教育国家规划教材书目——1+X证书配套教材部分的76套入选教材中,有80%以上是培训教材,无意中误导了职业院校教师对书证融通内涵的正确理解。 三是没有进行1+X书证融通系统策划设计,在专业人才培养方案中进行拼盘化处置。将培训课程和培训教材直接作为专业课程体系中一部分与原课程体系进行拼盘,不进行书证融通。专业人才培养目标、培养规格中也没有体现出X证书标准的相关要求,是否培养复合型技术技能人才、如何复合等都不明确。 三、书证融通系统设计要点 (一)专业群系统策划选取X证书 1+X证书制度实施是一项长期任务,分为试点运行、普及推广两个阶段,每个阶段都要进行质量诊断与持续改进工作,不断修正、完善。现在已经进入试点运行后期和普及推广前期的结合阶段。已经推出了471个X证书,在部分专业群内已经具备了推广应用的基本条件。当X证书达到1000个左右时,在各个专业群全面普及书证融通的条件就基本具备了。 实施1+X证书制度的主要目的是解决批量培养高素质复合型技术技能人才过程中存在的相关问题。专业群可按照“实施学分制→构建1+X融合的模块化课程体系→创新专业人才培养模式→进行书证融通系统化设计→学生选择一种复合型技术技能人才培养方向→教育教学实施→学习成果体系及其实现度测评”路径,建立高素质复合型技术技能人才培养实施路径、步骤,并按其内涵要求进行设计。 在构建1+X课程体系结构模式中,X可以是对1在纵向上进行深化,也可以在横向上进行拓展,或两者兼备、既纵向深化又横向拓展。因此,以职业教育的1为核心与N个X证书融合构建培养高素质复合型技术技能人才培养方案,可构建横向复合、纵向复合、纵横综合复合三种不同复合型技术技能人才培养方案。如:纵横综合复合模式:工业机器人技术专业+工业机器人集成应用X标准+服务机器人应用开发X标准。 横向复合模式:大数据与会计专业+政府财务与会计机器人应用X标准。 (二)专业群1+XB+nX复合式 在职业院校开展高水平专业群建设过程中,部分专业群已经具备了实施“1+XB+nX复合模式”证书制度的条件和基础。在该模式中,1代表专业群内的一个专业;XB代表该专业必须进行书证融通的X证书,与毕业证书一起构成新“双证书”;nX代表本专业可以再选择n个X证书分别构建纵向复合、横向复合、纵横综合复合的具体复合模式。以学校电子商务专业群为例说明,见表1所示。 针对每个专业,除了本专业必选的XB证书之外,可以选用其他2个专业的必选XB证书和5个专业群共建nX证书,以此可分别设计横向复合、纵向复合、纵横综合复合三种复合模式。进行系统设计并完成书证融通后,优化模块化课程标准并开发相应的新型活页式、工作手册式、融媒体教材。 (三)专业群进行书证融通并重构专业模块化课程体系 根据“高素质复合型技术技能人才”专业人才培养目标和专业类型特征要求,按照“理论知识广度要求高、深度要求中等;技术基础广度要求高、深度要求中等;技能广度要求中等、熟练度要求中等”原则设计专业课程体系及其课程内容。融合“XB1网店运营推广职业技能等级标准”“nX1电子商务客户服务职业技能等级标准”构建纵向复合模式 ,重构专业“1+X书证融通”模块化课程体系。其中,中级标准涵盖初级标准的全部要求。有“视觉设计与应用”“现代物流基础与实践”等3门课程与一个X标准实现书证融通,有“网店经营与管理”“网络营销理论与实践”等4门课程与两个X标准实现书证融通。专业课程体系总学分150分。重构的电子商务专业模块化课程体系见表2所示。 四、书证融通基本方法与教材内容选取 (一)1+X书证融通五种基本方法及案例 1+X书证融通设计采用“免修正、内容强化、内容修补、能力转化、新增课程”五种常用方法。在确定了专业群、专业实施的必选、复合的多个X证书标准后,对照X证书标准要求和已有专业课程体系、课程内容和教材,逐条、逐句进行比较、分析,并对具体需要修正的课程内容记录清楚,经过专业教学团队教师研讨、确认后,制定修正工作计划并组织实施。表3是电子商务专业书证融通具体方法的部分案例。 (二)新型教材书证融通五项原则 在实施新型教材书证融通设计和教材编写过程中,应以专业模块化课程新型教材框架结构、内容结构为基础,按照五项原则开展书证融通设计与教材编写工作。 1.不改变原则 不改变新型教材结构框架、六大功能域和课程思政主题情况下增加、完善相应的知识点、技能点、能力点以及课程思政元素,确保彰显职业教育类型特征的新型教材创新与特色得到加强。 2.分散融合原则 不是将X证书标准中的“工作领域、工作任务”作为一个整体模块插入到新型教材中,而是根据新型教材微观结构、中观结构特点分别插入到相关内容中进行融合,必要时应该对原新型教材的接口进行修正,确保平顺、无障碍融合。 3.融媒体原则 在融合内容较多的新型教材页面中,通过二维码链接资源库中相关X证书制度的标准、考试、培训、训练题库等内容,为学生自主学习提供丰富的资源,实现融媒体新型教材系统。 4.知识点选取原则 基于X证书标准中给出的技能要求和相关职业能力、立德树人要求,按照“必需、够用、适度”要求分析选取相应知识点。包括陈述性知识点、程序性知识点、策略性知识点,并分析确定其适宜的深度、广度。 5.学习目标调整原则 课证融通后应对新型教材的模块化课程学习目标、各模块课程学习目标和相应学习成果予以必要的调整、增加和完善。针对每个预期学习成果要求,各设计提供2~4个可供授课教师选用的具体学习成果。 (三)新型教材书证融通方法与案例 1+X书证融通必需落实到新型教材中才能更好地实现1+X证书制度的预期目标。在前期试点阶段,由于新型教材开发需要一定时间,有些职业院校使用X培训教材替代专业教材开展教育教学工作,是一种暂时替代方案。一旦书证融通新型教材开发编写完成,就应该立即结束替代方案。 职业教育新型教材不仅要充分体现出“立德树人根本任务、活页装订方式、行动与成果导向、融媒体信息化资源、以学生为中心、高于企业的载体”六大基本特征,还要将1+X书证融通落实到新型教材中,提高新型教材的职业适应性、含金量和先进性,满足培养高素质复合型技术技能人才对教材的新要求。 X证书标准中仅对工作领域中的相关职业技能提出规范要求,适合于职业技能培训。作为职业教育新型教材,还必须增加职业能力要求,并选择增加适宜的陈述性知识点、程序性知识点和策略性知识点,以此实现培养高素质复合型技术技能人才之需求。表4是《船舶焊接工艺与焊接训练》新型教材中模块三“船舶货舱双层底中组立C02平角焊操作与检验分析”的书证融通设计编写方案的部分内容。 五、结语 在参与两所国家双高建设计划院校承担的教育部“职业技能等级证书与职业教育专业人才培养融合路径(案例)研究”课题的案例征集过程中,设计的路径主要由“专业群建设方案、专业人才培养方案、专业课程体系、专业课程标准、课程教学、师资团队”等节点构成,没有将新型教材开发编写作为1+X证书制度实施路径中的有效、重要节点进行研究。截至2021年8月1日,在中国知网上以关键词“书证融通教材”“课证融通教材”“1+X教材”分别进行搜索,共发现23篇相关研究论文,基本上都是从概念、宏观或中观角度进行研究,难以对教师开展书证融通新型教材设计编写工作提供有效指导。只有1篇从中观、微观层面进行书证融通教材开发研究,具有一定借鉴、学习应用价值。职业教育1+X书证融通工作相对比较滞后,会严重影响今后1+X证书制度普及与推广应用工作的顺利进行。职业教育新型教材建设工作本是一项复杂、艰巨的系统性工作,有了书证融通要求,进一步增加了新型教材高质量开发工作的难度。 产生这些问题的主要原因,一是教师在思想理念方面,对职业教育转型升级及其特征认识不到位、不理解,对新型教材六大基本特征内涵不理解,对国家实施1+X证书制度的意义和目标理解不到位。二是教师对教育部相关文件研读、理解不深入,望文生义,不求甚解,严重影响开展书证融通新型教材开发编写工作进度和质量。三是相关制度、政策不配套,不能及时得到贯彻执行,导致大量X标准考证培训教材长期占据主导地位,将学生获得X证书作为唯一目的。职业教育新型教材书证融通工作任重道远,在1+X证书制度由试点逐步转向普及推广进程中,应该看到存在的问题并采取有效措施,以确保高质量实现1+X证书制度实施的预期质量和社会效益。 


