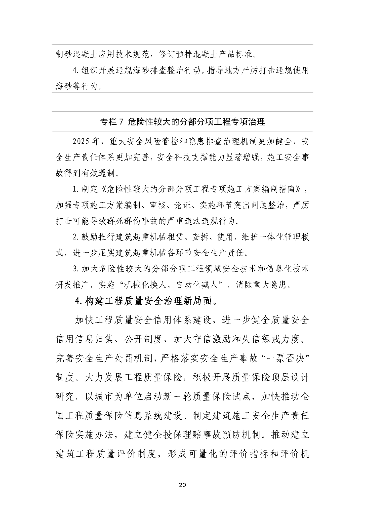
住建部正式印发“十四五”规划,深化招投标/资质改革,明确7大任务!

2022-01-27 廊坊中科


导读


1-22012610310O08.jpg

各省、自治区住房和城乡建设厅,直辖市住房和城乡建设(管)委,北京市规划和自然资源委,新疆生产建设兵团住房和城乡建设局,国务院有关部门建设司(局):

为指导和促进“十四五”时期建筑业高质量发展,根据《中华人民共和国国民经济和社会发展第十四个五年规划和2035年远景目标纲要》,我部组织编制了《“十四五”建筑业发展规划》。现印发给你们,请结合实际认真贯彻落实。

住房和城乡建设部
2022年1月19日

(此件公开发布)

1-220126103201a3.png

住建部正式印发“十四五”规划,深化招投标/资质改革,明确7大任务!(图3)

住建部正式印发“十四五”规划,深化招投标/资质改革,明确7大任务!(图4)

住建部正式印发“十四五”规划,深化招投标/资质改革,明确7大任务!(图5)

住建部正式印发“十四五”规划,深化招投标/资质改革,明确7大任务!(图6)

住建部正式印发“十四五”规划,深化招投标/资质改革,明确7大任务!(图7)

住建部正式印发“十四五”规划,深化招投标/资质改革,明确7大任务!(图8)

住建部正式印发“十四五”规划,深化招投标/资质改革,明确7大任务!(图9)

住建部正式印发“十四五”规划,深化招投标/资质改革,明确7大任务!(图10)

住建部正式印发“十四五”规划,深化招投标/资质改革,明确7大任务!(图11)

住建部正式印发“十四五”规划,深化招投标/资质改革,明确7大任务!(图12)

住建部正式印发“十四五”规划,深化招投标/资质改革,明确7大任务!(图13)

住建部正式印发“十四五”规划,深化招投标/资质改革,明确7大任务!(图14)

住建部正式印发“十四五”规划,深化招投标/资质改革,明确7大任务!(图15)

住建部正式印发“十四五”规划,深化招投标/资质改革,明确7大任务!(图16)

住建部正式印发“十四五”规划,深化招投标/资质改革,明确7大任务!(图17)

住建部正式印发“十四五”规划,深化招投标/资质改革,明确7大任务!(图18)

住建部正式印发“十四五”规划,深化招投标/资质改革,明确7大任务!(图19)

住建部正式印发“十四五”规划,深化招投标/资质改革,明确7大任务!(图20)

住建部正式印发“十四五”规划,深化招投标/资质改革,明确7大任务!(图21)

住建部正式印发“十四五”规划,深化招投标/资质改革,明确7大任务!(图22)

住建部正式印发“十四五”规划,深化招投标/资质改革,明确7大任务!(图23)

住建部正式印发“十四五”规划,深化招投标/资质改革,明确7大任务!(图24)

住建部正式印发“十四五”规划,深化招投标/资质改革,明确7大任务!(图25)

住建部正式印发“十四五”规划,深化招投标/资质改革,明确7大任务!(图26)

住建部正式印发“十四五”规划,深化招投标/资质改革,明确7大任务!(图27)

住建部正式印发“十四五”规划,深化招投标/资质改革,明确7大任务!(图28)

住建部正式印发“十四五”规划,深化招投标/资质改革,明确7大任务!(图29)