11月1日,河北省住房和城乡建设厅印发《河北省新型建筑工业化“十四五”规划》,其中在第一章节“发展现状”和第三章节“加快信息技术融合,推广智能建造技术”、“强化科技支撑,加快科技研发”中17次提及BIM技术。
1.设计水平不断提高。制定建筑信息模型(BIM)技术应用技术指南,培育一批掌握建筑信息模型(BIM)技术企业,组织实施建筑信息模型(BIM)技术应用示范工程,推进建筑信息模型(BIM)技术在设计中应用;
2.大力推广建筑信息模型技术。开展BIM技术应用示范工作,加快推进BIM技术在新型建筑工业化全寿命期的一体化集成应用,实现设计、采购、生产、建造、交付、运行维护等阶段的信息互联互通和交互共享。充分利用社会资源,推动建设基于BIM技术的标准化部品部件库。推进城市信息模型(CIM)平台建设,推进BIM技术与CIM平台的融通联动,提高信息化监管能力,提高建筑行业全产业链资源配置效率。加大BIM技术推广应用政策研究,将BIM技术集成运用作为骨干企业和专精特新企业基础条件,对于应用BIM技术增加的成本,合理纳入工程造价。
3.建筑信息模型(BIM)技术应用示范工程。在勘察、设计、施工、监理、运维等阶段(单个或多个阶段)应用BIM技术的工程项目。运用BIM技术手段提高项目各参与方的工作质量和效率。
4.培育科技创新基地。推动具备条件的建筑企业建立以建筑信息模型(BIM)为基础的数字化中心(实验室),支持底层平台软件及应用层软件的研发,保障数字化技术应用的质量和安全。
5.加大科技研发力度。支持具有自主知识产权的BIM底层平台软件、建筑信息模型(BIM)与城市信息模型(CIM)的数据接入、轻量化和数据信息安全等技术的研发。

冀建节科﹝2021﹞4号
各市(含定州、辛集市)住房和城乡建设局(建设局、住房保障和房产管理局)、城市管理综合行政执法局,雄安新区管委会规划建设局:
《河北省新型建筑工业化“十四五”规划》已经省政府同意,现印发给你们,请结合实际抓好贯彻落实。
河北省住房和城乡建设厅
2021年11月1日
新型建筑工业化是通过新一代信息技术驱动,以工程全寿命期系统化集成设计、精益化生产施工为主要手段,整合工程全产业链、价值链和创新链,实现工程建设高效益、高质量、低消耗、低排放的建筑工业化。为落实《住房和城乡建设部等部门关于加快新型建筑工业化发展的若干意见》(建标规〔2020〕8号),推动我省城乡建设绿色发展和高质量发展,以新型建筑工业化带动建筑业全面转型升级,依据《河北省国民经济和社会发展第十四个五年规划和二〇三五年远景目标纲要》《河北省住房和城乡建设“十四五”规划》,制定本规划。规划期限为2021-2025年。

(一)发展现状
“十三五”时期,我省贯彻落实《国务院办公厅关于大力发展装配式建筑的指导意见》(国办发〔2016〕71号)和《国务院办公厅关于促进建筑业持续健康发展的意见》(国办发〔2017〕19号),推进建筑业转型升级,为“十四五”时期加快发展新型建筑工业化奠定了坚实基础。
建筑业稳步发展壮大。坚持用新技术、新材料、新工艺、新设备改造提升传统建筑业,持续规范建筑市场秩序,为建筑业发展创造良好环境。建筑业支柱产业地位持续巩固,累计完成产值2.9万亿元,各年度增加值占全省地区生产总值(GDP)比重始终保持在5%以上。核心竞争力进一步提升,特级总承包资质达到21项、一级总承包资质达到429项,2家建筑业企业先后上市,实现“零突破”。
设计水平不断提高。制定建筑信息模型(BIM)技术应用技术指南,培育一批掌握建筑信息模型(BIM)技术企业,组织实施建筑信息模型(BIM)技术应用示范工程,推进建筑信息模型(BIM)技术在设计中应用,通过数字化设计手段推进建筑、结构、设备管线、装修等多专业一体化设计,提升设计水平。在雄安新区开展建筑师负责制试点,推动产业链上下游资源共享、系统集成和联动发展。
生产能力不断增强。全省预制混凝土构件、钢构件、木构件年设计产能分别达到809万立方米、372.5万吨、7.5万立方米,企业数量和设计产能位居全国前列,除满足我省需要外,还向北京、天津市供应预制构件。培育21个国家装配式建筑产业基地和20个省装配式建筑产业基地,国家基地数量位居全国前列。装配式建筑产业链条基本完善,初步形成了研发、设计、装备制造、构件生产、施工等全产业链协同发展模式。
装配式建筑快速推进。大力发展钢结构建筑,推动钢结构装配式住宅建设,推广装配式混凝土建筑,推进建筑全装修。颁布实施30部相关标准、图集和定额。培育石家庄、唐山、邯郸、秦皇岛市4个国家装配式建筑范例城市和卢龙县、唐山市丰润区、望都县、涉县4个省装配式建筑示范县(区)。2020年全省新建装配式建筑2710.94万平方米,地上建筑面积占比达到25.09%,超额完成国家确定的重点推进地区占比达到20%的目标任务。
建筑品质不断提升。新建建筑全面执行绿色建筑标准,颁布实施《河北省促进绿色建筑发展条例》,市、县绿色建筑专项规划实现全覆盖,城镇新建绿色建筑占新建建筑面积比例由2015年的26.7%提升至2020年的93.44%,处于全国第一梯队。大力发展近零能耗建筑,在全国建成第一座居住建筑和公共建筑,颁布实施第一部设计标准,累计建设416.94万平方米,处于全国领先地位,2019年成功举办第23届国际被动房大会。
信息技术与建筑业加快融合。推进招投标全流程电子化,降低招标投标交易成本。研发建设工程施工安全管理信息系统,推进信息技术与安全生产融合,有效推动日常工作程序化和标准化。建立健全建筑施工安全生产考试系统,强化安管人员和特种作业人员在线培训考试。
组织管理模式不断创新。制定房屋建筑和市政基础设施工程总承包招标文件示范文本,在石家庄、邯郸市开展工程总承包试点,推动工程总承包发展。制发推动工程监理企业转型升级创新发展的指导意见,推动工程监理企业向全过程工程咨询企业转型,推动全过程工程咨询发展。
建设科技水平不断提高。组织关键共性技术攻关,15项成果荣获省科技进步奖,2017年国家重点研发计划5个子课题取得阶段性成果。科技平台建设取得新成绩,4家企业技术中心获批省技术创新中心,河北建设集团获批国家级企业技术中心,河北省建筑科学研究院获批国家装配式建筑质量监督检验中心。
人才支撑作用不断增强。制发加强建筑工人职业培训工作的实施意见,推进实训基地建设,组织建设行业职业技能竞赛,累计培训建筑工人24万人次,涌现出1名“五一劳动奖章”获得者、14名“省青年岗位能手”、33名“省技术能手”和283名“省建设行业技术能手”。
(二)面临的形势
进入新发展阶段,国家高度重视城乡建设绿色发展和高质量发展,提出贯彻新发展理念,以新型建筑工业化带动建筑业全面转型升级,打造具有国际竞争力的“中国建造”品牌,为新型建筑工业化发展指明了方向。“碳达峰、碳中和”国家战略深入实施,新一代信息技术与建筑业加快融合,为新型建筑工业化发展提供了新的支撑。京津冀协同发展纵深推进、雄安新区大规模建设、冬奥效应持续显现、自由贸易试验区获批、廊坊北三县与北京副中心协同发展、大兴国际机场临空经济区和大运河文化带建设等重大国家战略,为我省发挥区域优势、加快发展新型建筑工业化提供了重大历史机遇。
在看到发展机遇的同时,必须清醒地认识到,“十四五”期间新型建筑工业化发展还面临诸多问题和挑战:设计标准化程度低,多专业协同和系统化集成设计能力亟待加强;全产业链联动发展局面尚未完全形成,部品部件生产还没有形成标准化和规模化;建造方式相对落后,与先进制造技术、新一代信息技术融合不够;建筑工人队伍不适应现代产业发展需要,专业人才支撑作用有待提高;科技支撑能力有待提升,前瞻技术储备不足,关键核心技术尚需突破。
(一)指导思想
坚持以习近平新时代中国特色社会主义思想为指导,深入贯彻党的十九大和十九届二中、三中、四中、五中全会精神,立足新发展阶段,完整准确全面贯彻新发展理念,积极服务和融入新发展格局,以供给侧结构性改革为主线,围绕城乡建设绿色发展和高质量发展总体目标,以新一代信息技术驱动为动力,以系统化集成设计、精益化生产施工为手段,以提高工程质量安全、效益和品质为目标,创新突破相关核心技术,形成涵盖科研、设计、生产加工、施工装配、运营等全产业链融合一体的新型建筑工业化产业体系,带动建筑业全面转型升级,为新时代全面建设现代化经济强省、美丽河北贡献更大力量。
(二)基本原则
市场主导,政府引导。坚持市场在资源配置中的决定性作用,强化企业市场主体地位,发挥政府在顶层设计、规划布局、政策制定等方面的引导作用,营造良好发展环境。
区域协同,一体发展。抓住京津冀协同发展和北京非首都功能疏解和产业转移机遇,优化环京津产业布局,推动建立京津冀新型建筑工业化协同发展、一体发展的格局。
节能环保,绿色发展。坚持绿色发展理念,推行装配化绿色施工方式,推广精益化施工,注重能源资源节约与环境保护,严格标准规范,提高能源资源利用效率。
自主研发,开放合作。激发企业创新活力,大力提升企业自主研发能力,掌握新型建筑工业化关键核心技术,完善产业链条,促进交流合作,形成新的比较优势,提升开放发展水平。
(三)主要目标
“十四五”期间,新型建筑工业化政策机制基本建立,建筑设计标准化和部品部件生产标准化水平显著提高,建筑质量和效益明显提升,信息化技术与建筑业加快融合,组织管理模式不断创新,科技支撑作用不断加强,专业人才加快培育,新型建筑工业化水平显著提高。到2025年:
--城镇新建绿色建筑占当年新建建筑面积比例达到100%,新建星级绿色建筑占当年新建绿色建筑面积比例达到50%以上。
--城镇新建装配式建筑占当年新建建筑面积比例达到30%以上。
--新建建筑施工现场建筑垃圾(不包括工程渣土、工程泥浆)排放量每万平方米不高于300吨,装配式建筑施工现场建筑垃圾(不包括工程渣土、工程泥浆)排放量每万平方米不高于200吨。


(一)科学谋划产业布局,优化部品部件生产
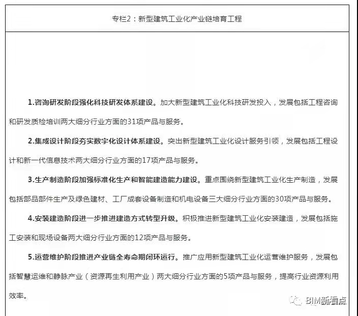
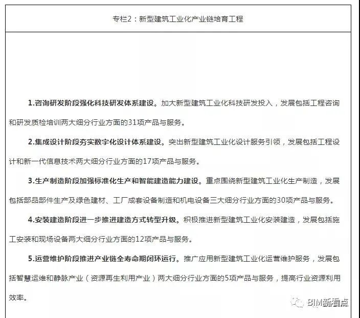
1.打造“5395”产业体系。从工程项目全寿命期视角梳理新型建筑工业化发展节点,深挖产业价值链,增强创新链,加强政府引导,鼓励企业参与,逐步构建和完善由5个项目阶段(咨询研发、集成设计、生产制造、安装建造和运营维护)、3个层级(项目阶段、细分行业、产品与服务)和95项核心产品与服务组成的“5395”新型建筑工业化产业体系。


新型建筑工业化产业体系示意图
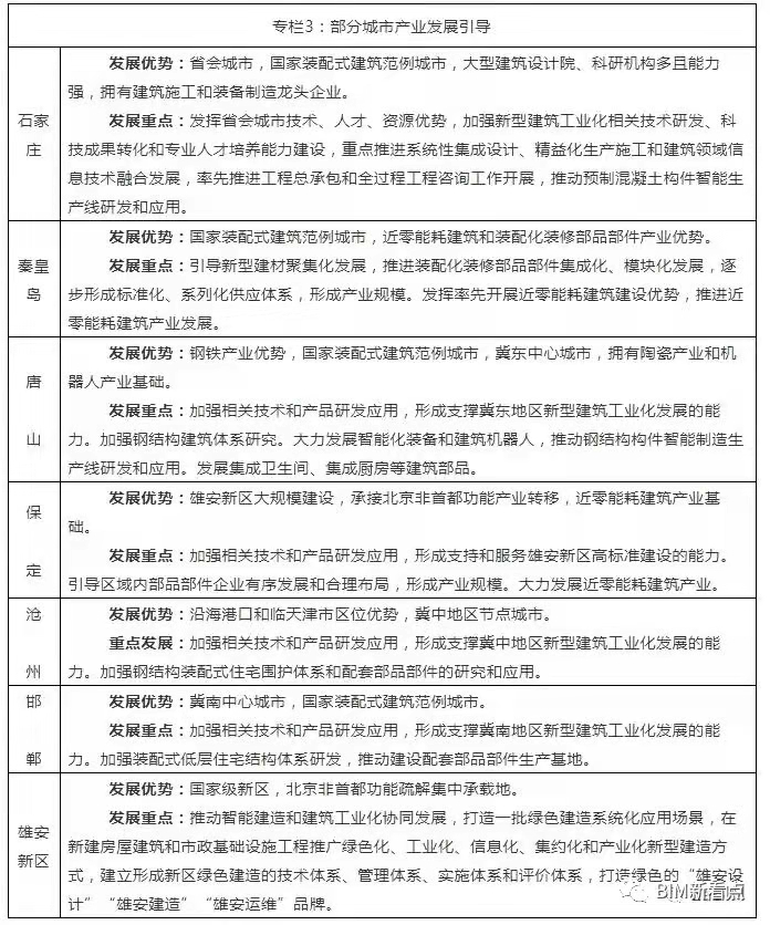
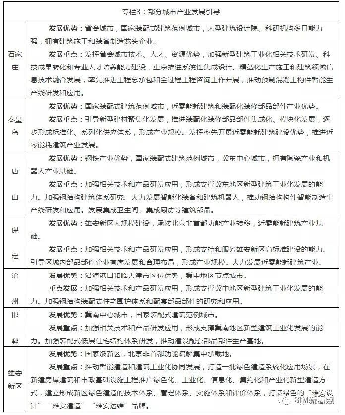
2.科学谋划产业布局。适应京津冀协同发展纵深推进和雄安新区大规模建设新发展阶段,以“带动冀中南,辐射京津和雄安新区”为原则,综合考虑部品部件运输和服务半径,引导产能合理布局,全面统筹科学谋划新型建筑工业化产业布局。支持石家庄市发挥省会城市优势,围绕科研、设计、生产、施工等全产业链发展,创新组织管理方式,发挥引领带动作用。支持保定、廊坊、秦皇岛、唐山等市,利用现有产业基础,推动部品部件等相关产业集群化发展,重点服务于北京市、天津市、雄安新区和冀北、冀东地区。发挥邯郸、沧州等节点城市区位优势,以现有产业基础建设相关产品生产园区,服务冀中和冀南地区。引导承德、张家口、衡水、邢台、定州、辛集市结合本地实际,推动相关产业发展。加强市场信息监测,定期发布部品部件产能供需情况,提高产能利用率。

3.推动构件生产标准化。推进装配式住宅主要构件尺寸图集编制,推进型钢和混凝土构件以及预制混凝土墙板、叠合楼板、楼梯等通用部件的工厂化生产,基本满足标准化设计选型要求,扩大标准化构件使用规模,逐步降低构件生产成本,建立以标准部品部件为基础的专业化、信息化、规模化生产体系。
4.完善集成化建筑部品。加强集成化、模块化建筑部品相关标准图集研究,结合医院、公寓、酒店、住宅等应用领域形成对应的部品组合方案。推动装配化装修与工业化内装部品在设计和施工方面的衔接。利用我省在门窗、玻璃、卫生洁具等方面的产业优势,引导龙头企业加快推进相关产品集成化发展,提高集成卫生间、集成厨房、整体门窗等建筑部品的产业配套能力,逐步形成标准化、系列化的建筑部品供应体系。
5.开展部品部件质量认证工作。按照国家对新型建筑工业化部品部件质量认证工作的安排部署和相关技术要求,开展质量认证工作,健全配套保险制度。将部品部件质量认证工作与部品部件标准化、系列化发展相结合,与工程项目设计和部品部件采购相结合,提高部品部件产品配套能力和质量水平。
(二)推进标准化设计,促进全产业链协同
1.推动全产业链协同。鼓励设计单位提供全过程咨询服务,加强核心问题研究,优化项目前期技术策划方案,统筹规划设计、部品部件生产运输、施工安装和运营维护管理。探索新型建筑工业化项目建筑师负责制。引导建设单位和工程总承包单位以建筑最终产品和综合效益为目标,推进产业链上下游资源共享、系统集成和联动发展。
2.促进多专业协同。鼓励设计单位开展数字化设计技术研究和应用,推进建筑、结构、设备管线、装饰装修等多专业一体化集成设计,解决施工过程中的“错漏碰缺”,避免二次拆分设计。推广模数协调、模块组合、统一接口标准等集成设计方法,实现建筑、结构、机电、内装系统及其他子系统的集成。推广设计协同技术和平台软件,运用数字化设计手段提高建筑整体性,确保设计深度符合生产和施工要求,发挥新型建筑工业化系统集成综合优势。
3.推进标准化设计。完善装配式住宅设计选型标准,实施建筑平面、立面、部品部件、接口标准化设计,推广少规格、多组合设计方法,以学校、医院、办公楼、酒店、住宅等为重点,推广装配式建筑体系。鼓励装配式住宅项目参照设计选型标准进行设计,提高标准化设计水平。
4.强化设计方案技术论证。贯彻“适用、经济、绿色、美观”新时期建筑方针,加强城市与建筑风貌管理。落实新型建筑工业化项目标准化设计、工业化建造与建筑风貌有机统一的建筑设计要求,塑造城市特色风貌。加强对新型建筑工业化项目设计要求落实情况的论证,避免建筑风貌千篇一律。
(三)推广新型建造方式,减少施工现场建筑垃圾
1.大力发展钢结构建筑。利用我省钢铁产业优势,鼓励医院、学校等公共建筑优先采用钢结构,政府投资的单体建筑面积超过2万平方米的新建公共建筑率先采用钢结构。开展钢结构在商品住宅中应用的相关技术、标准、政策研究,加强钢结构装配式农房建设技术研究,积极推动钢结构装配式住宅和农房建设。研发和推广适宜钢结构装配式住宅的“三板”体系等部品部件和安全可靠的连接技术,加大热轧H型钢、耐候钢和耐火钢的应用。支持龙头企业加大技术攻关力度,突破钢结构建筑关键技术,形成自主可控技术优势,增强核心竞争力。
2.推广装配式混凝土建筑。推动装配式混凝土剪力墙住宅大空间灵活可变技术研究,加大高性能混凝土、高强钢筋和消能减震、预应力技术的集成应用。在保障性住房和商品住宅中积极应用装配式混凝土结构,引导各地因地制宜推广应用预制内隔墙、预制楼梯板和预制楼板。完善适用于不同建筑类型的装配式混凝土建筑结构体系。
3.推广钢混组合结构建筑。加强钢混组合结构体系的研发,加大高性能材料在钢混组合结构中的应用,研发和推广适宜装配式钢混组合结构的新型预制楼板、墙板体系和可靠的连接技术,形成具有可靠便捷连接和高性能的钢混组合结构体系。支持高校、企业等科研单位加大技术攻关力度,突破钢混组合结构关键技术,形成自主研发的技术优势。
4.推进建筑全装修。推进装配式建筑、星级绿色建筑工程项目全装修交付,积极发展成品住宅。推广装饰装修与主体结构、机电设备一体化设计、协同施工。倡导菜单式全装修,满足消费者个性化需求。推动装配化装修方式在商品住房项目中的应用,推广管线分离、一体化装修技术,推广应用集成化模块化建筑部品,提高装修品质,降低运行维护成本。
5.优化施工工艺工法。推行装配化绿色施工方式,引导施工企业研发与精益化施工相适应的部品部件吊装、运输、安装等施工工艺工法,推广应用钢筋定位钢板等配套装备和机具,提升材料搬运、钢筋加工、高空焊接等环节的现场施工工业化水平。支持施工企业编制施工工法,加快技术工艺、技能队伍转变,提升专业技术水平,提高精益化施工能力。
(四)提升工程品质,提高工程施工质量
1.推进绿色建筑高质量发展。开展《河北省促进绿色建筑发展条例》执行情况检查,严格执行绿色建筑标准,在城市、镇总体规划确定的城镇建设用地范围内的新建民用建筑,全部按照绿色建筑标准进行建设。扩大星级绿色建筑规模,政府投资或者以政府投资为主的建筑、建筑面积大于2万平方米的大型公共建筑、建筑面积大于10万平方米的住宅小区,按照高于最低等级的绿色建筑标准进行建设。雄安新区规划范围内城镇新建民用建筑和工业建筑全面执行二星级及以上绿色建筑标准,新建政府投资及大型公共建筑全面执行三星级绿色建筑标准。
2.推进近零能耗建筑发展。落实省政府办公厅《关于支持被动式超低能耗建筑产业发展的若干政策》,健全工作推进机制。加快推进雄安新区近零能耗建筑核心示范区和石家庄、保定、唐山近零能耗建筑产业示范基地建设。加大近零能耗建筑推广力度,以政府投资或以政府投资为主的办公、学校等公共建筑和集中建设的公租房、专家公寓、人才公寓等居住建筑,原则上按照近零能耗建筑标准规划、建设和运行。对于新建保障性租赁住房项目,鼓励按照近零能耗建筑标准规划建设。探索按照近零能耗建筑标准进行既有建筑节能改造。
3.推广应用绿色建材。发展安全健康、环境友好、性能优良的新型建材,推进绿色建材认证和推广应用,探索建立绿色建材采信机制和绿色建材产品公共服务系统,发布绿色建材认证信息,畅通选用通道,实现产品质量可追溯。加大绿色建材应用力度,鼓励在绿色建筑、装配式建筑等工程建设项目和政府投资工程项目中优先选用绿色建材产品,雄安新区政府投资和使用财政性资金的新建工程全面采用绿色建材。
4.提高施工质量和效益。加强预制构件质量管理,积极推行驻厂监造制度,加强对关键材料的监督抽查,探索构件生产企业备案管理、信用评价体系、构件质量飞行检查等手段。加强部品部件进场、施工安装、节点连接灌浆、密封防水等关键部位和工序质量安全管控,强化对施工管理人员和一线作业人员的质量安全技术交底,通过全过程组织管理和技术优化集成,全面提升施工质量和效益。
(五)加快信息技术融合,推广智能建造技术
1.大力推广建筑信息模型技术。开展BIM技术应用示范工作,加快推进BIM技术在新型建筑工业化全寿命期的一体化集成应用,实现设计、采购、生产、建造、交付、运行维护等阶段的信息互联互通和交互共享。充分利用社会资源,推动建设基于BIM技术的标准化部品部件库。推进城市信息模型(CIM)平台建设,推进BIM技术与CIM平台的融通联动,提高信息化监管能力,提高建筑行业全产业链资源配置效率。加大BIM技术推广应用政策研究,将BIM技术集成运用作为骨干企业和专精特新企业基础条件,对于应用BIM技术增加的成本,合理纳入工程造价。

2.加快应用新一代信息技术。推动大数据技术在工程项目管理、招标投标环节和信用体系建设中的应用,依托全国建筑市场监管公共服务平台,汇聚整合和分析相关企业、项目、从业人员和信用信息等相关大数据,支撑市场监测和数据分析,提高建筑行业公共服务能力和监管效率。加快推动新一代信息技术与建筑工业化技术协同发展,推动传感器网络、低功耗广域网、5G、边缘计算、射频识别(RFID)及二维码识别等物联网技术在智慧工地的集成应用,研发、推广可穿戴设备,提高建筑工人健康及安全监测能力,推动物联网技术在监控管理、节能减排和智能建筑中应用。鼓励利用物联网技术,实现预制构件生产、储存、运输、安装等全过程的智能识别、定位、跟踪、监控和管理,实现全过程质量责任可追溯。
3.推广智能建造技术。推动智能建造和建筑工业化基础共性技术和关键技术研发、转移扩散和商业化应用。加快突破部品部件现代工艺制造、智能控制和优化、新型传感感知、工程质量检测监测、数据采集与分析、故障诊断与维护、专用软件等一批核心技术。开展钢结构构件智能制造生产线和预制混凝土构件智能生产线建设试点,在钢筋制作安装、模具安拆、混凝土浇筑、钢材下料焊接等工厂生产环节,推进工艺流程数字化。推动在材料配送、钢筋加工、喷涂、铺贴地砖、安装隔墙板、高空焊接等现场施工环节,加强建筑机器人应用。在施工现场推广应用智能塔吊、智能混凝土泵送设备、自升式智能施工平台、智能运输等智慧工地设备。推动智能光伏应用示范,促进与建筑相结合的光伏发电系统应用。推广智能家居、智能办公、楼宇自动化系统,提升建筑的便捷性和舒适度。到2025年,培育2家以上具有智能建造能力的骨干企业和一批在全国有影响力的企业。
(六)创新组织管理模式,建立使用者监督机制
1.推行工程总承包。加快完善适应工程总承包发展的招投标、工程计价和工程管理配套制度,继续深化石家庄、邯郸两市政府投资项目工程总承包模式试点工作。引导骨干企业提高项目管理、技术创新和资源配置能力,培育具有综合管理能力的工程总承包企业,提升建筑业企业核心竞争力,逐步提升全省建筑业在高端建设领域的市场份额。到2025年,培育不少于20家工程总承包骨干企业。加大工程总承包模式应用范围,政府投资工程项目优先采用工程总承包模式,新型建筑工业化项目积极推行工程总承包模式,雄安新区重点片区项目建设当中全面推广工程总承包模式,促进设计、生产、施工深度融合。
2.发展全过程工程咨询。发展以市场需求为导向、满足委托方多样化需求的全过程工程咨询服务,引导企业建立与全过程工程咨询相适应的组织架构和项目管理体系,培育具备勘察、设计、监理、招标代理、造价等业务能力的全过程工程咨询企业。推动工程监理企业加大人才引进和培育力度,加大科技投入,加强信息化建设,完善管理体系提升现场控制能力,向“上下游”拓展服务领域,实现向全过程工程咨询领域的业务转型。在政府性投资工程和国有投资项目开展全过程工程咨询试点。到2025年,培育不少于20家全过程工程咨询企业。
3.探索工程保险和担保制度。健全工作机制、完善配套政策,推行工程担保和工程质量保险,通过保险的风险事故预防和费率调节机制帮助企业加强风险管控,保障建筑工程质量。探索建立以银行保函和工程保险为主的投标担保、工程款支付担保、履约担保、建筑工人工资担保和质量保修担保制度。改进投标保证金递交方式,促进以电子保函替代现金保证金和纸质保函。强化监督检查,加大对工程担保保证人的动态监管,不断提升保证人专业能力,探索实施“差异化”担保,支持诚信企业发展,防范化解工程风险。
4.建立使用者监督机制。编制绿色住宅购房人验房指南,鼓励将住宅绿色性能和全装修质量相关指标纳入商品房买卖合同、住宅质量保证书和住宅使用说明书,明确质量保修责任和纠纷处理方式,保障购房人权益。
(七)强化科技支撑,加快科技研发
1.培育科技创新基地。鼓励骨干企业、高等院校、科研院所等联合建立新型建筑工业化产业技术创新联盟,支持新型建筑工业化相关领域技术创新中心、重点实验室等创新基地建设,围绕新型建筑工业化关键核心技术开展科研攻关。推动具备条件的建筑企业建立以建筑信息模型(BIM)为基础的数字化中心(实验室),支持底层平台软件及应用层软件的研发,保障数字化技术应用的质量和安全。
2.加大科技研发力度。支持具有自主知识产权的BIM底层平台软件、建筑信息模型(BIM)与城市信息模型(CIM)的数据接入、轻量化和数据信息安全等技术的研发。推进装配式混凝土建筑核心技术研发,研发装配式混凝土结构灌浆质量检测和高效连接技术。围绕钢结构住宅围护体系、材料性能、连接工艺、检验检测等方面开展技术攻关。加强建筑机器人等智能建造技术产品研发。
3.推动科技成果转化。支持新型建筑工业化重大科技成果在我省转化应用,引进京津高水平科技成果在我省落地,促进科技成果转化应用,推动建筑领域新技术、新材料、新产品、新工艺创新发展。鼓励新型建筑工业化相关企业申报高新技术企业,提升科技创新能力。

(八)健全用才机制,加强人才培育
1.健全聚才用才机制。完善人才培育、引进和评价机制,聚焦产业发展,加大人才培养支持力度。完善职业教育和培训体系,推进产教融合、校企合作的专业技术人才培养模式。鼓励高等院校、职业院校在专业设置、课程改革等方面加强与行业需求深度对接,实现教育链、人才链和产业链、创新链有机融合。鼓励企业建立以职业能力为导向,以工作业绩为重点,注重工匠精神培育和职业道德养成的技能人才评价体系。
2.加强专业技术人才队伍建设。建立健全各类专业技术人才执(职)业资格管理制度,大力培养新型建筑工业化专业人才,壮大设计、生产、施工、管理等方面人才队伍,通过继续教育和职业技能大赛,提升专业技术人才执业理念,持续提升执业能力。构建专业技术人才培养制度和激励机制,将执业能力和成果水平与职称晋升相结合。加强新型建筑工业化专业技术人员继续教育,鼓励企业建立首席信息官(CIO)制度。
3.培育技能型产业工人。深化建筑用工制度改革,完善建筑业从业人员技能水平评价体系,促进学历证书与职业技能等级证书融通衔接,打通建筑工人职业化发展道路。加强职业技能培训,弘扬“工匠”精神,大力培育产业工人队伍,鼓励行业、企业、院校、社会力量共同参与建筑工人职业教育培训体系建设,支持有条件的企业建立以人力资源为主要业务的供需服务平台,及时发布工程项目岗位需求信息,提高人力资源配置效率,实现建筑工人有序高效流动。推行企业新型学徒制度,鼓励一线工人钻研新技术、创造新工法、参加技能鉴定和技能竞赛。
4.加大后备人才培养。围绕新型建筑工业化推动相关企业、院校开展校企合作,支持校企共建现代产业学院,支持院校对接建筑行业发展新需求、新业态、新技术,创新人才培养模式。鼓励企业与技工院校开展联合办学,共同招生招工、共商专业规划、共议课程模式、共建实训基地、共搭管理平台、共评培训质量,形成“人才共有、过程共管、成果共享、责任共担”的校企合作办学制度,为新型建筑工业化发展提供专业人才保障。

(一)强化组织协调。建立健全组织领导机制,推动相关政策措施落地实施,尽早见效。建立完善相关部门协同推进机制,及时沟通信息,加强政策制定和实施的协调配合,推动各方政策措施和工作举措形成合力、落到实处。
(二)推进项目建设。推进新型建筑工业化项目建设,政府投资工程带头按照新型建筑工业化方式建设,鼓励支持社会投资项目采用新型建筑工业化方式。按照国家新型建筑工业化项目评价技术指标体系,开展项目评价工作,引领建筑工程项目不断提高劳动生产率和建筑品质。
(三)完善配套政策措施。在项目立项、项目审批、项目管理各环节明确新型建筑工业化的鼓励性措施。鼓励银行业机构发挥绿色金融服务产业经济发展政策,对达到绿色建筑星级标准的装配式建筑等新型建筑工业化项目给予绿色金融支持。将符合要求的装配式建筑等新型建筑工业化项目纳入生态环境监管正面清单,在重污染天气应急响应期间,除国家明确要求的施工环节外,其他可以不停工。研究制定符合生态环境监管要求的预制构件生产企业在重污染天气应急响应期间差异化管控的政策。建立建筑垃圾排放限额标准,鼓励对施工现场达到建筑垃圾减量化要求的施工企业给予奖励。支持新型建筑工业化项目参与绿色建筑创新奖评选。在中国人居环境奖、国家生态园林城市申报时,优先推荐新型建筑工业化发展水平高的城市。在评选优质工程、优秀工程设计和考核文明工地时,优先考虑新型建筑工业化项目。
(四)健全监测评估机制。探索区域性新型建筑工业化系统评价,建立评估机制,加强对本规划实施的评估,加强实施过程中重大问题的研究和解决,加强本规划与我省“十四五”国民经济和社会发展规划纲要及其他有关规划的政策衔接,确保本规划各项目标任务顺利实施。
(五)加强宣传引导。充分利用电视、广播、报刊、网络等媒体,广泛宣传新型建筑工业化发展的重要意义,加强对新型建筑工业化相关政策的解读,调动社会各方支持新型建筑工业化发展的积极性,营造良好发展氛围。