与倡导使用工作手册式教材的国家政策相比,目前国内关于工作手册式教材的一些基本问题还没有得到较好的解决,以至于对职业教育工作手册式教材的理解也乱象丛生,甚至一定程度上影响了职业院校开发工作手册式教材的积极性。在德国的职业教育教材中有一种非常有特色的教材就是图表手册式教材,被称为德国职业教育领域的“工作手册式”教材。德国这种类型的教材对我国职教20条中提到的工作手册式教材开发有一点的借鉴意义。
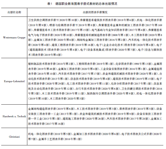
一、德国职业教育工作手册式教材开发现状 在德国职业学校的学生一般不强制购买统一专业课教材,但是,每个学生都会有一本与所选择的教育职业一致的图表手册式(Tabellenbuch)教材。这本教材一般会伴随学生整个学习生涯,学生把这本图表手册用在完成教师布置的学习任务中,也使用在双元制模式下的企业学习中,甚至很多学徒在未来工作中也还会使用,真正起到了“工作手册”的作用,是名副其实的“工作手册式”教材。在德国很多职业学校的教师和学生认为这本手册的作用超过了几乎所有的教材,德国职业教育工作手册式教材的编写技术含量及编写质量要求极高。该本手册也是学徒进行职业资格考试时可以唯一带入考场的一本书,足以彰显工作手册式教材的重要性。 德国职业教育的图表手册教材主要用于查询某一个教育职业的概念、原理、公式、图示图例、标准符号、加工参数、各种标准等。主体上呈现的是学科系统化知识的组织方式,但一般按照学习领域相应的知识点进行有序化呈现,或者在每章的导入部分说明与学习领域课程内容的关联。标题中融入英语术语,内容上融入国家(DIN)标准,实物图片等。呈现方式体现为图表形式,而且可以用不同颜色表达知识的关联,同时也配有数字化资源。在德国出版工作手册式教材的出版商一共有四家,包括Westermann Gruppe、 Europa-Lehrmittel、Christiani、Handwerk u.Technik出版社。表1是德国职业教育领域出版社出版图表手册式教材的总体情况。 从表1可以看到,四大出版社一共出版工作图表手册式教材53本,其中,Westermann Gruppe共出版18本,主要分布在建筑技术、机电一体化、金属加工、机械制造、设备安装、汽车、电子电工等领域;Europa-Lehrmittel共出版22本,主要分布在塑料制品、化学分析、建筑技术、汽车技术、电子电工、机电一体化、金属加工、机械制造、农业及建筑机械、信息技术、木工、制热机制冷技术等领域;Handwerk u.Technik共出版9本,主要分布在金属加工、木工、营养学、设备安装、建筑技术、汽车等领域;Christiani共出版4本,主要分布在机电一体化、电子技术及金属加工领域。综合来看,德国职业教育领域图表手册教材主要集中金属加工、机电一体化、电子技术、建筑技术及汽车等工科领域。 从表1中还可以看出,针对同一教育职业不同出版社有一纲多本的现象,例如,德国针对职业教育中建筑工程教育职业共有四本工作手册式教材,表2是建筑工程技术图表手册出版情况。 从表2中可以看到,不同的出版社针对的群体也不大一样,但基本上从出版社的说明中可以看出,这些书的首要读者来自不同类型的学校,例如,有建筑工程专业的职业学校、双元制职业学校,也有全日制的职业专科学校,还有的手册式教材适用于师傅学校,还有个别手册式教材同样适用高等教育。这些教材的厚度也各不一样,最薄的224页,最厚的有528页,且都为四色印刷,教材的大小不一,装订有硬装与软装两种方式。这些教材还有一个共同的特点是每本教材都经多次修订,最多的一本《金属图表手册》到2019年已经修订了48版,每次修订都会及时将行业发展的新知识、新技术、新工艺、新方法编写到手册式教材中,从而确保了教材内容不与行业企业最新的技术脱节。针对同样的教育职业,同一出版社同样有一纲多本的现象,如,Westermann Gruppe等出版社均出版了《建筑工程技术图表手册》。 这些图表手册的使用对象非常广,以Westermann出版社的《弗雷德里希建筑工程技术图表手册》(Friedrich Tabellenbuch Bautechnik) 为例,它适用于某一专业的所有形式的职业教育和职业培训的机构,在教育职业的覆盖面上一般一本工作手册式教材能涵盖多个教育职业,如,这本书使用的教育职业包括混凝土预制工、建筑技术工、钢筋混凝土工、砌墙工、屋顶施工、脚手架工、岩土工程、道路施工、建筑装饰、木工等多个工种。 针对不同教育职业,不同出版社的编写思路与结构有所不同,以土木工程教育职业为例,表3中列出了四大出版社的建筑工程技术图表手册的主要内容。 从表3中可以看出,德国职业教育中的图表手册的编写内容一般包括本教育职业的数学基础、自然科学基础(包括物理和化学基础)、劳动保护与环境保护等每个专业的共性基础。同样还包括从事本教育职业必备的专业知识,包括力学、材料、制图技术等,还有体现每个教育职业特有的一些职业技能,如,建筑工程技术图表手册中会出现钢筋混凝土、钢结构、岩土工程、木结构等专门化方向技术。一般一本手册式教材还会包括本教育职业相关的一些国家标准和行业标准等。 德国职业教育中的图表手册的编写框架一般主要依据州文教部长联席会议所制定的“框架教学计划”,就像我国国家级专业教学标准。每个教育职业的“框架教学计划”通常有10~15个学习领域构成,德国职业教育中的图表手册的内容源自所有的学习领域,并为所有学习领域的教学提供支撑。与德国用于职业学校的学习领域的教材不同,图表手册教材不严格按照框架教学计划中的学习领域课程命名的编排方式来组织教材,一般不采用学习领域命名,但是,在内容的编排上与学习领域中对能力点的要求高度呼应,这一点在德国职业教育图表手册教材的前言中都有相关的阐述。以《弗雷德里希建筑工程技术图表手册》(Friedrich Tabellenbuch Bautechnik)一书为例,其目录主要按照“数学基础、物理和化学基础、建筑材料、静力学与强度、技术图纸、建筑施工、建筑防护措施、测量放样、道路建设、劳动与环境保护、建筑企业、建筑法规、建筑风格、建筑标准与法规”等学科知识点作为一级标题,以具体概念等学科知识点作为二级标题。这些学科知识基本与建筑工程技术教育职业的框架教学计划中的学习领域的具体学习内容一致,基本涵盖了所有的学习领域中的能力要求。 综上所述,德国职业教育采用的这种图表手册式教材具有四个典型特点。首先,这本教材是专门针对职业教育设计,通常用所对应的教育职业直接命名。所有教材在出版社官网的介绍上都会注明这本教材所对应的教育职业,所适合的职业学校的种类,从这一点上表明,学徒在接受不同类型职业教育时都可使用。其次,这类教材在学生的学习过程中具有高度的实用性,完全按照方便学生使用的视角进行设计,可用于快速查询概念、原理、公式、图示图例、标准符号、加工参数、各种标准等,也是唯一可以携带进入考场的书籍。第三,在编写大纲上与教育职业对应的框架教学计划中的学习领域高度呼应,避免了图表手册的内容与典型工作过程所要求的职业能力相脱节。第四,在编写内容上有统一的格式,通常包括这个教育职业所要求的数学知识、自然科学知识、物理与化学知识,劳动保护与环境保护知识、标准与规范、关键词索引、与专业对应的工作过程知识等几大模块,不同模块会同不同色彩标识,方便使用者快速定位。 二、对我国工作手册式教材开发的启示 通过对德国职业教育领域图表手册式教材的综合分析,主要从定义、编写内容及教学应用三个维度探讨德国职业教育图表手册式教材对我国职业教育工作手册教材开发的借鉴作用。 (一)对我国工作手册式教材定义的启示 工作手册的直接理解是汇集一般资料或专业知识的参考书,置于手边可以方便参考的一种图书。英文中,常用Handbook和Manual 表示,前者侧重“何物”(what)一类的信息,如,数据、事实等,后者偏重“如何做”(how-to)之类的问题。通常工作手册是汇集某一学科或某一主题等需要经常查考的资料,供读者随时翻检的工具书;是各行各业、不同地域、不同职业的人在进行某种行为时所需要的一种了解相关信息的材料。主要为人们提供某一学科或某一方面的基本知识,方便日常生活或学习。 工作手册的第二种理解是对某项工作要求进行比较系统的介绍,并记录从工作开始的第一步骤到最后一道工序的工作流程,包括工作事项的活动流向顺序。记录的工作流程包括实际工作过程中的工作环节、步骤和程序,呈现了工作流程中组织系统各项工作之间的逻辑关系,是一种动态关系。 工作手册的第三种理解是操作说明书,是科技应用文的一种,又称“操作指南”。它是对技术环节作具体操作指导的文件;是科技人员的某一技术工具书,常常编汇成小册子。操作的项目不同,操作说明书内容和形式也各不相同,有的以专项技术为内容,也有的以专门的仪器设备或技术为对象;形式上有技术指导书、技术岗位手册、操作规程等。一般的操作说明书格式如下:引言、操作原理、设备用具说明、操作说明、注意事项和故障排除、附录。核心部分为操作说明,介绍每一操作的具体步骤和要求,有的按操作时间顺序编排,有的按逻辑顺序或操作的重要程度编排。操作说明写作要求准确、具体、形象,使用者读起来清楚、易懂。还有学者认为工作手册是企业内部为了促进职工工作效率和工作质量提高而设计的一种指导性文件。工作手册的内容主要包括组织文化、组织机构图、业务部门工作职责、工作人员岗位工作职责、工作标准、工作流程等。 目前,对工作手册式教材的定义理解多体现在记录工作流程及操作说明书层面,具有片面性。可结合德国工作手册式教材使用的实际情况,对职教20条中提到的工作手册式教材从三个维度上给出定义,首先是工作手册式教材的“职业教育”属性,是指该教材的使用群体一定是职业学校的学生,内容选择要更多体现在与职业教育人才培养规格与目标的一致性;其次是工作手册式教材的“工作”属性,是指这类教材应该指向学生的工作,一方面是让学生学会如何查询未来工作中可能遇到的各种问题,另一方面是让学生通过工作手册式教材的使用学会“工作”;第三是工作手册式教材的“手册”属性,手册中所收的知识应偏重于介绍基本情况和提供基本材料,如各种公式、事实、数据、图表、操作标准、规章、条例等,并一定要按类进行编排,便于查找。 (二)对我国工作手册式教材编写内容的启示 工作手册式教材的命名应与教育职业或岗位的名称一致,或与专业教学标准中的“专业名称”一致,其编写内容来自每一个教育职业的典型工作过程。也就是说,工作手册式教材的编写是要综合考虑职业的总体工作过程,要把每一个职业所对应的典型工作过程中适于编写到工作手册中的内容提炼出来,综合于一本手册之中,也就是这本手册不是为某一门课程服务的,而是服务于所有专业核心课程,或者服务于整个专业或者教育职业及岗位。工作手册式教材所要编写的内容一定要源自选定职业或岗位的所有典型工作任务中的工作过程知识,这是职业教育工作手册式教材编写的逻辑起点。工作手册式教材编写内容与典型工作过程的关系,如图1所示。 从图1中可以看出,工作手册式教材的编写内容一定要在每一个学习领域中提炼要编写的专业数学、专业物理化学知识、公式、数据、图表、操作标准、规章、条例等内容,这样可以确保工作手册式教材编写的适用性及与教学内容的一致性。 (三)对我国工作手册式教材教学应用的启示 工作手册式教材与现行传统职业教育教材相比,它是用于“直接帮助学生学习”的学习材料。在工作手册式教材的引导下,可以帮助学生设想最终工作成果并进行自我控制的独立学习。因此,工作手册式教材教学实施的出发点应该是如何有效培养学生胜任未来在工作所需的综合职业能力,在完成教师布置的学习任务中多次自觉使用,从而养成良好的工作习惯。工作手册式教材教学实施不是以知识传授为目标,教师不能考虑直接传授工作手册式教材中的知识,由此形成的直接讲授式教学缺少促进职业能力提升的工作任务,使胜任工作的综合职业能力不能得到有效培养。工作手册式教材教学实施应配合源自实际工作任务的学习任务展开,通过完成学习任务来使用工作手册式教材,从而培养胜任工作的综合职业能力。 学生的能力只有通过亲自完成任务才能有效提高,不能仅仅凭借听取讲授,观看演示来实现。因此,在教学过程中,不能由教师充当教学过程的“主角”,甚至是教师唱独角戏,而学生处于“观众”角色,要使学生的能力得到有效培养,就应该让学生成为教学过程的“主角”,并且对要完成的任务有清晰的蓝图、明确的计划,亲身经历完整工作过程、按时保质完成。教师则成为学生学习的帮助者,为学生完成任务的过程提供必要的引导和帮助。因此,工作手册式教材更适用于以学生为中心进行的教学方案设计与实施。 在基于工作手册式教材的教学中,教师是学生学习过程的组织者和专业对话伙伴,应采用行动导向的教学方法并通过一定实践价值的行动产品来引导教学组织过程。将工作手册式教材的使用体现在完整的工作过程中,学习经历明确任务、获取信息、制定计划、实施计划、检查控制、评价反馈的整个过程,并且在每个过程中都会自觉使用工作手册式教材,获得工作过程知识并掌握操作技能,这是职业教育工作手册式教材的重要作用与核心价值。 三、研究结论 职教20条提出“倡导使用新型活页式、工作手册式教材”,但是,国内目前出版的面向职业教育领域的工作手册式教材基本没有,根本原因主要是这类教材的一些基本问题还没有得到较好的解决。国内职业教育领域对关于指导工作手册式教材开发的学术支撑基本处于空白,例如,工作手册式教材的定义是什么?工作手册式教材的编写内容如何确定?工作手册式教材存在的价值及在教学中如何应用等都还非常模糊,理论界还没有成熟的研究成果加以指导。但从德国职业教育的图表手册来看,这本手册通常每个学徒人手一本,而且很多是陪伴学徒的整个职业生涯,成为他们重要的学习与考试伴侣,在德国职业教育教材中发挥着重要作用。借鉴其编写理念及编写体例,对我国工作手册式教材的开发具有重要指导作用。工作手册式教材强调对学生综合职业能力的培养,不仅要在形式上打破传统教材的编写模式,而且要在内容上突破传统教材的结构体例,体现内容和形式的创新。因此,探索我国职业教育领域工作手册式教材的开发模式,不仅意义重大而且需求迫切。 工作手册式教材开发是一项开拓性、改革性的工作,承载着先进的职业教育课程开发理念,是职业教育教学材料的重要变革。针对工作手册式教材开展系统研究,对保证我国职业教育教材的高质量建设具有十分重要的理论意义和实践价值。


